HOME   LIST
‹–   –›

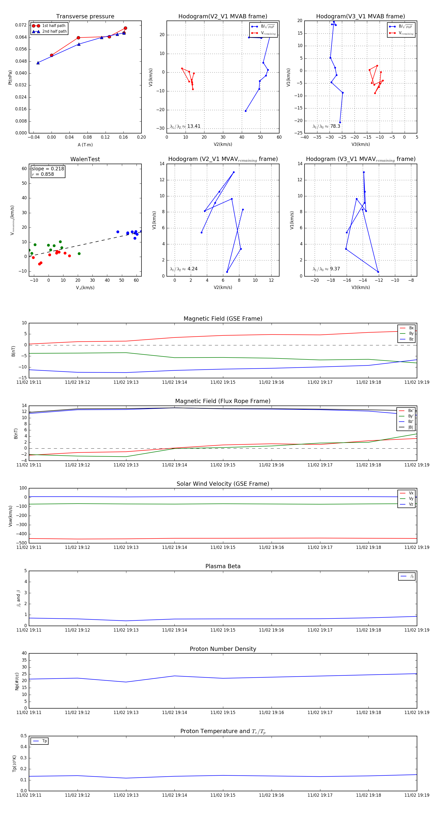
Flux Rope in 2005

Flux Rope Event 2005-11-02 19:11 ~ 2005-11-02 19:19 (9 minutes)


plot