HOME   LIST
‹–   –›

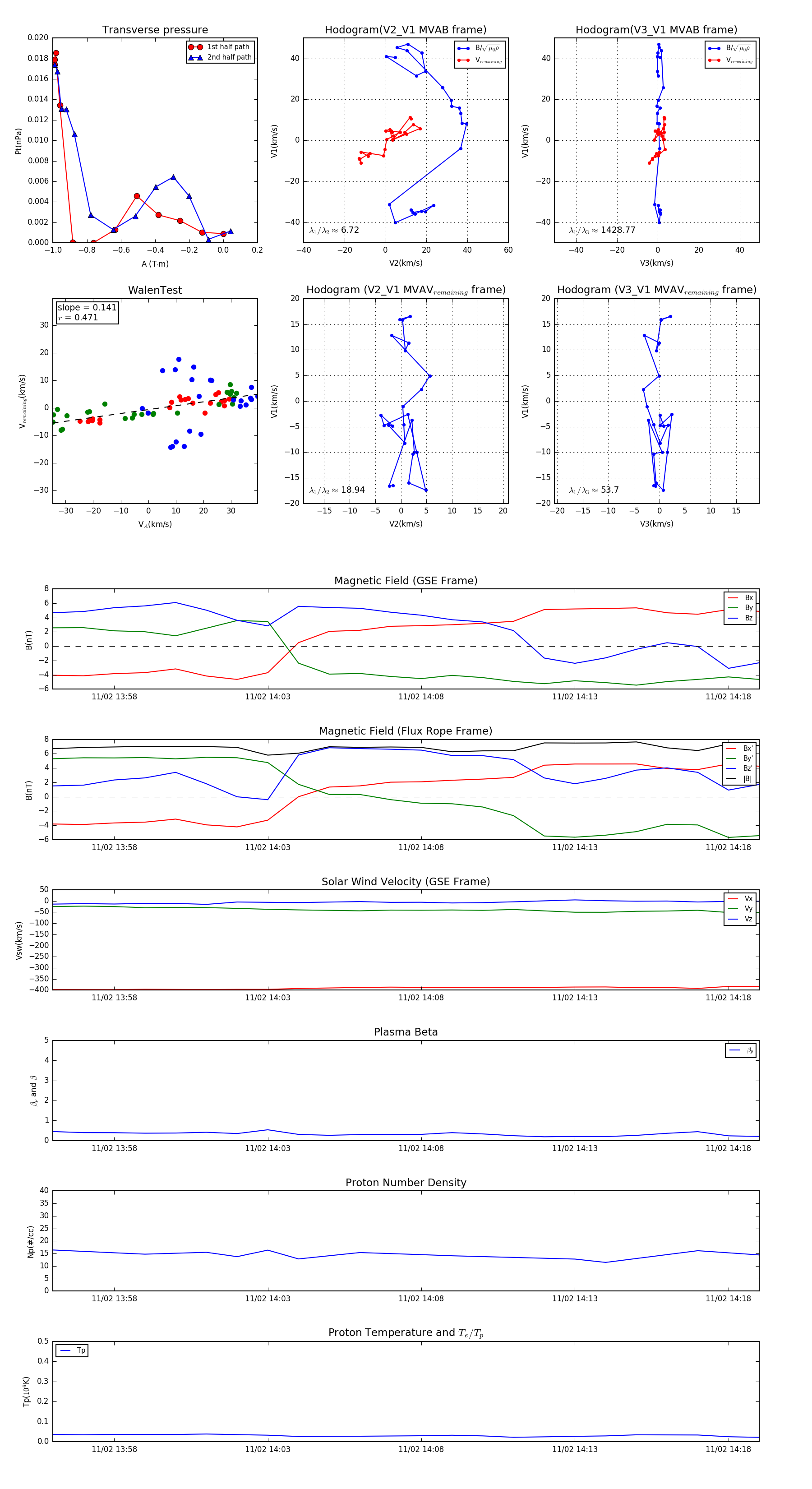
Flux Rope in 2005

Flux Rope Event 2005-11-02 13:56 ~ 2005-11-02 14:19 (24 minutes)


plot