HOME   LIST
‹–   –›

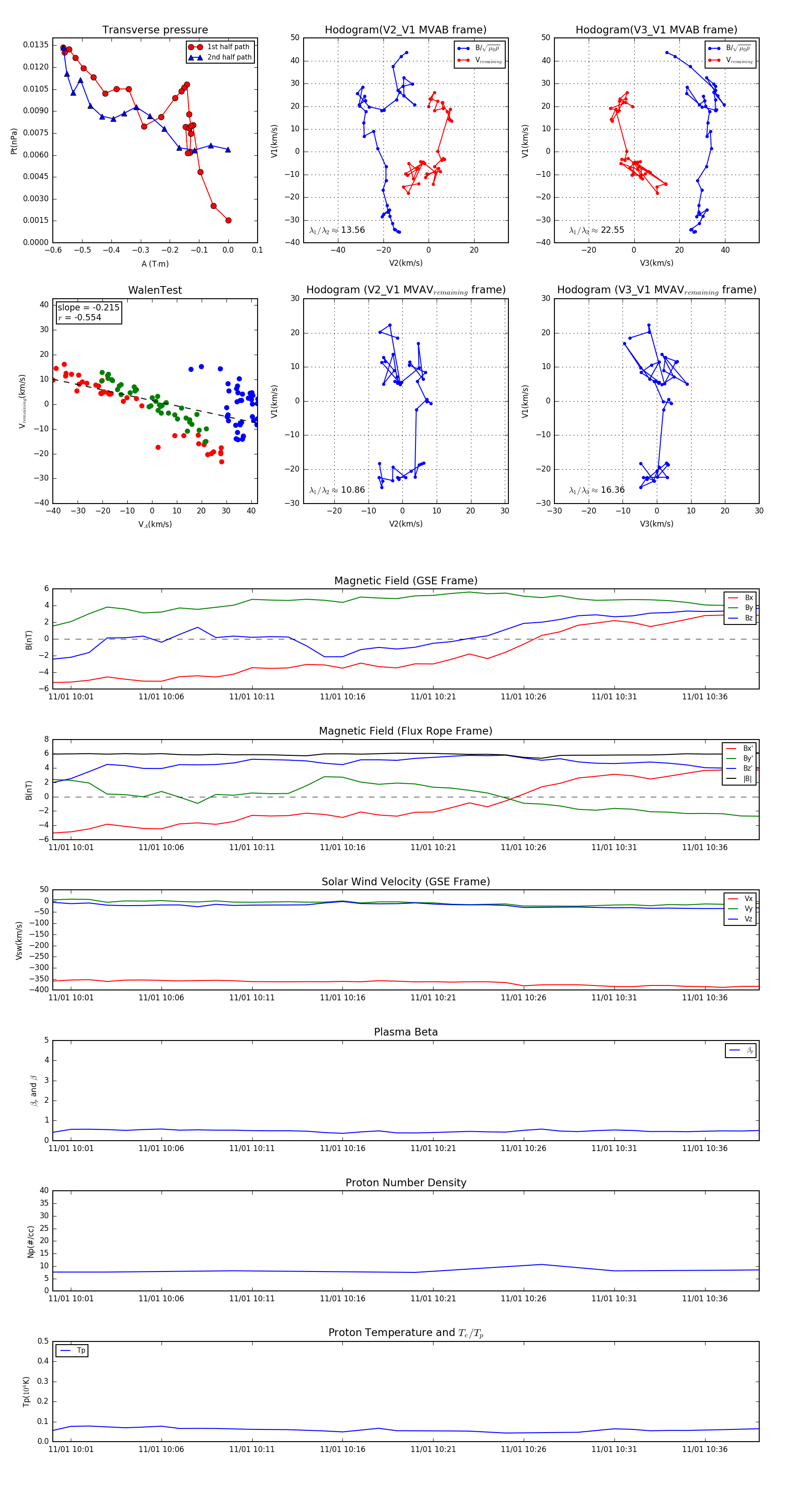
Flux Rope in 2005

Flux Rope Event 2005-11-01 10:00 ~ 2005-11-01 10:39 (40 minutes)


plot