HOME   LIST
‹–   –›

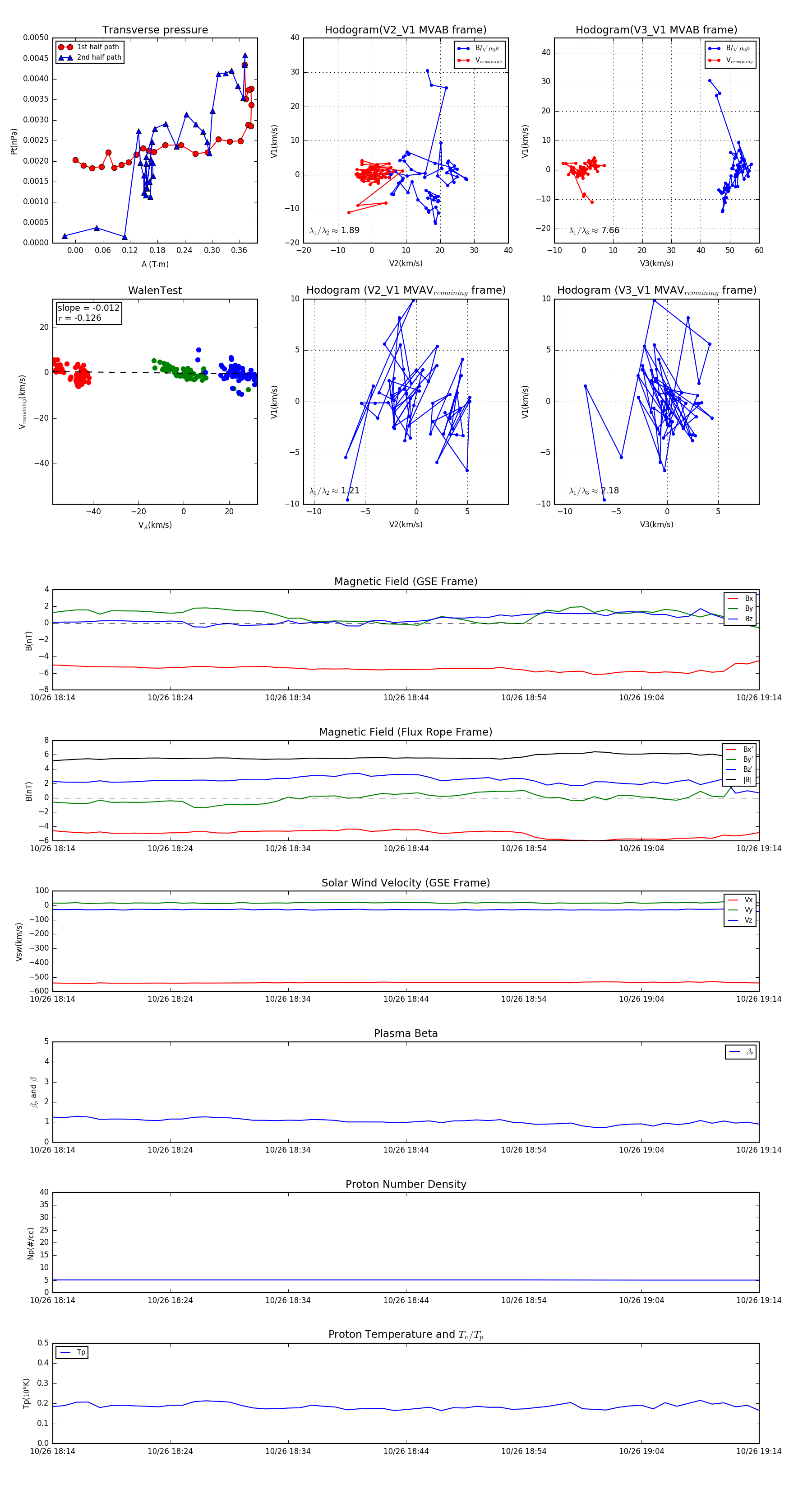
Flux Rope in 2005

Flux Rope Event 2005-10-26 18:14 ~ 2005-10-26 19:14 (61 minutes)


plot