HOME   LIST
‹–   –›

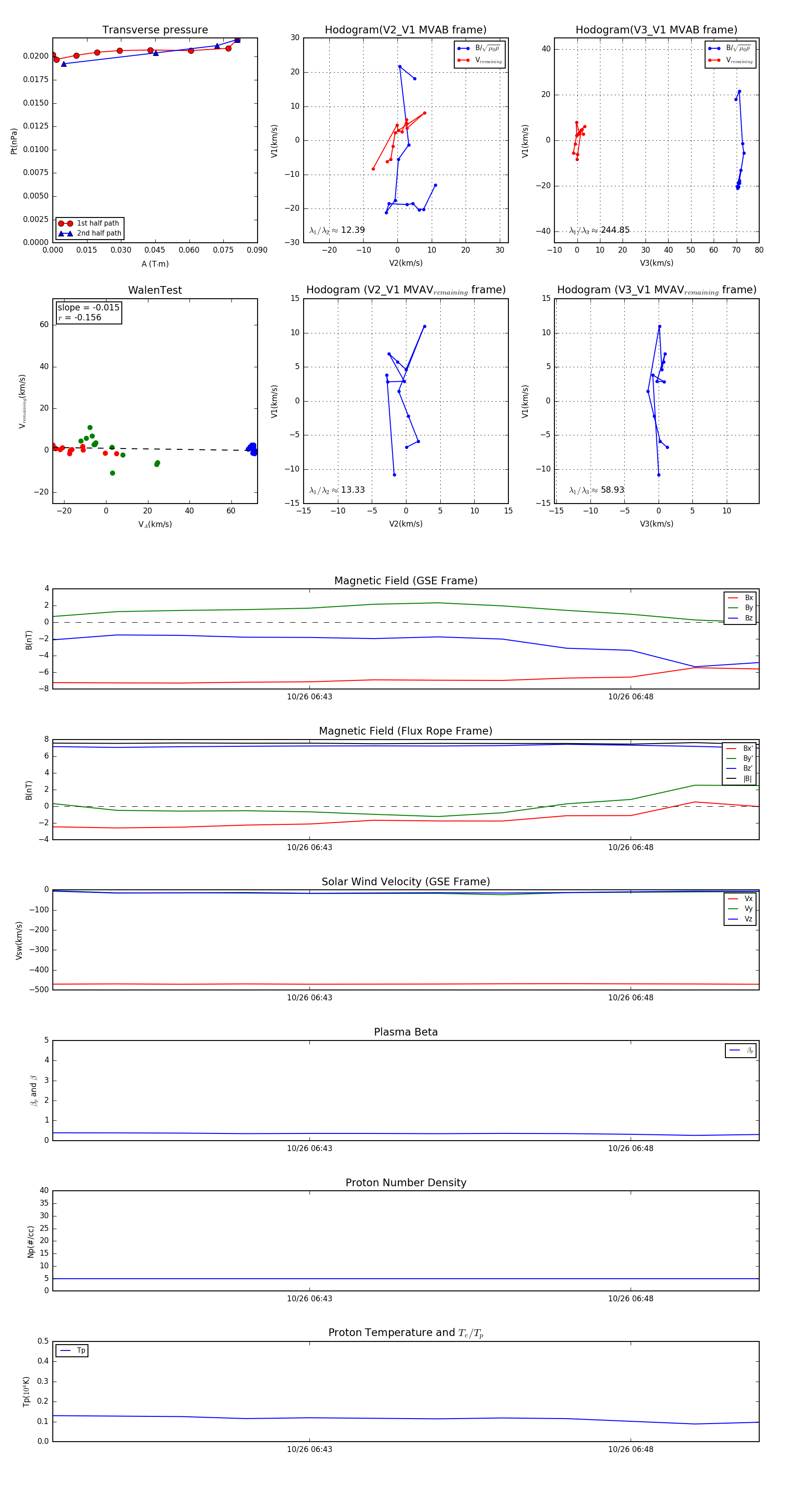
Flux Rope in 2005

Flux Rope Event 2005-10-26 06:39 ~ 2005-10-26 06:50 (12 minutes)


plot