HOME   LIST
‹–   –›

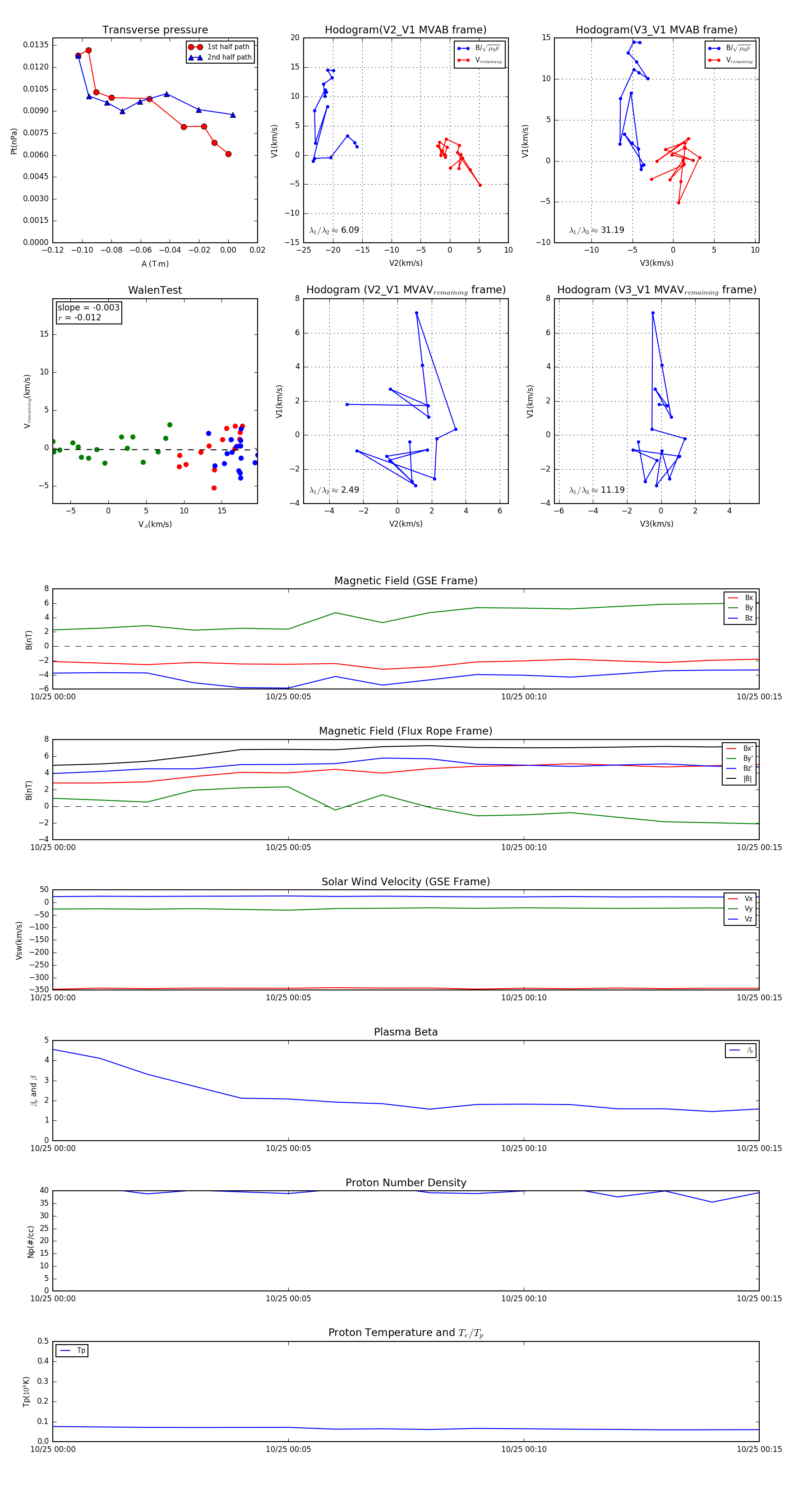
Flux Rope in 2005

Flux Rope Event 2005-10-25 00:00 ~ 2005-10-25 00:15 (16 minutes)


plot