HOME   LIST
‹–   –›

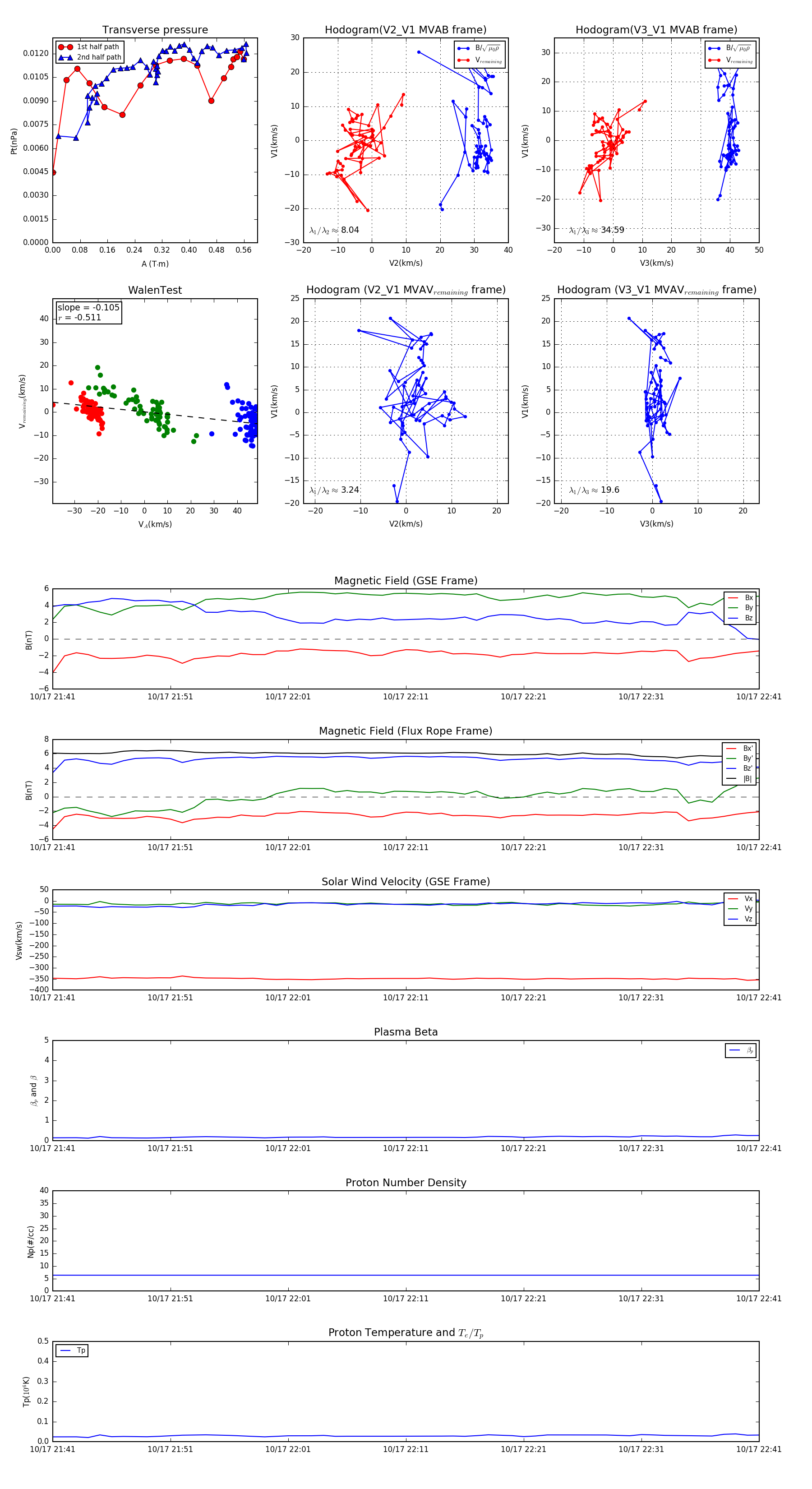
Flux Rope in 2005

Flux Rope Event 2005-10-17 21:41 ~ 2005-10-17 22:41 (61 minutes)


plot