HOME   LIST
‹–   –›

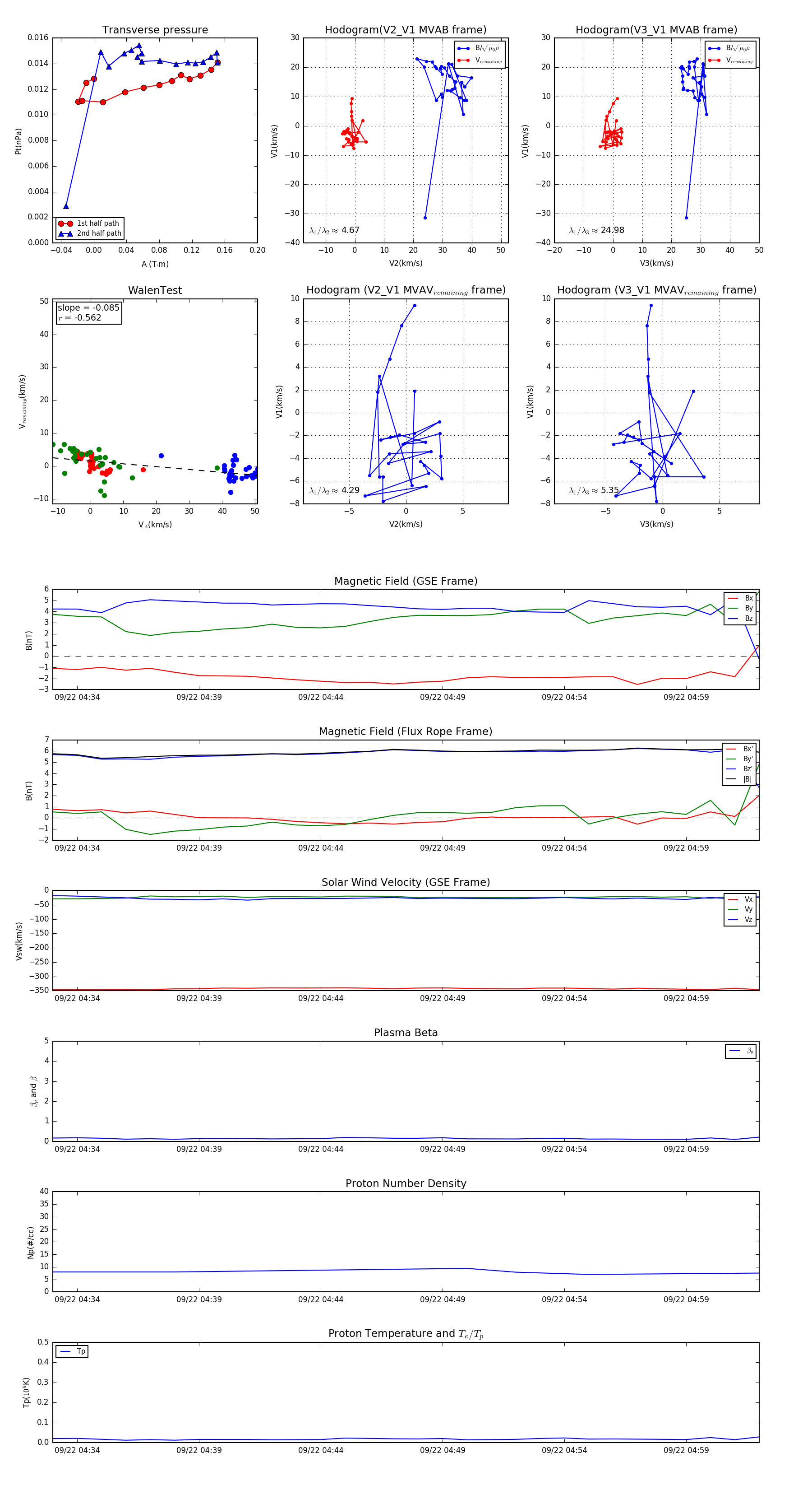
Flux Rope in 2005

Flux Rope Event 2005-09-22 04:33 ~ 2005-09-22 05:02 (30 minutes)


plot