HOME   LIST
‹–   –›

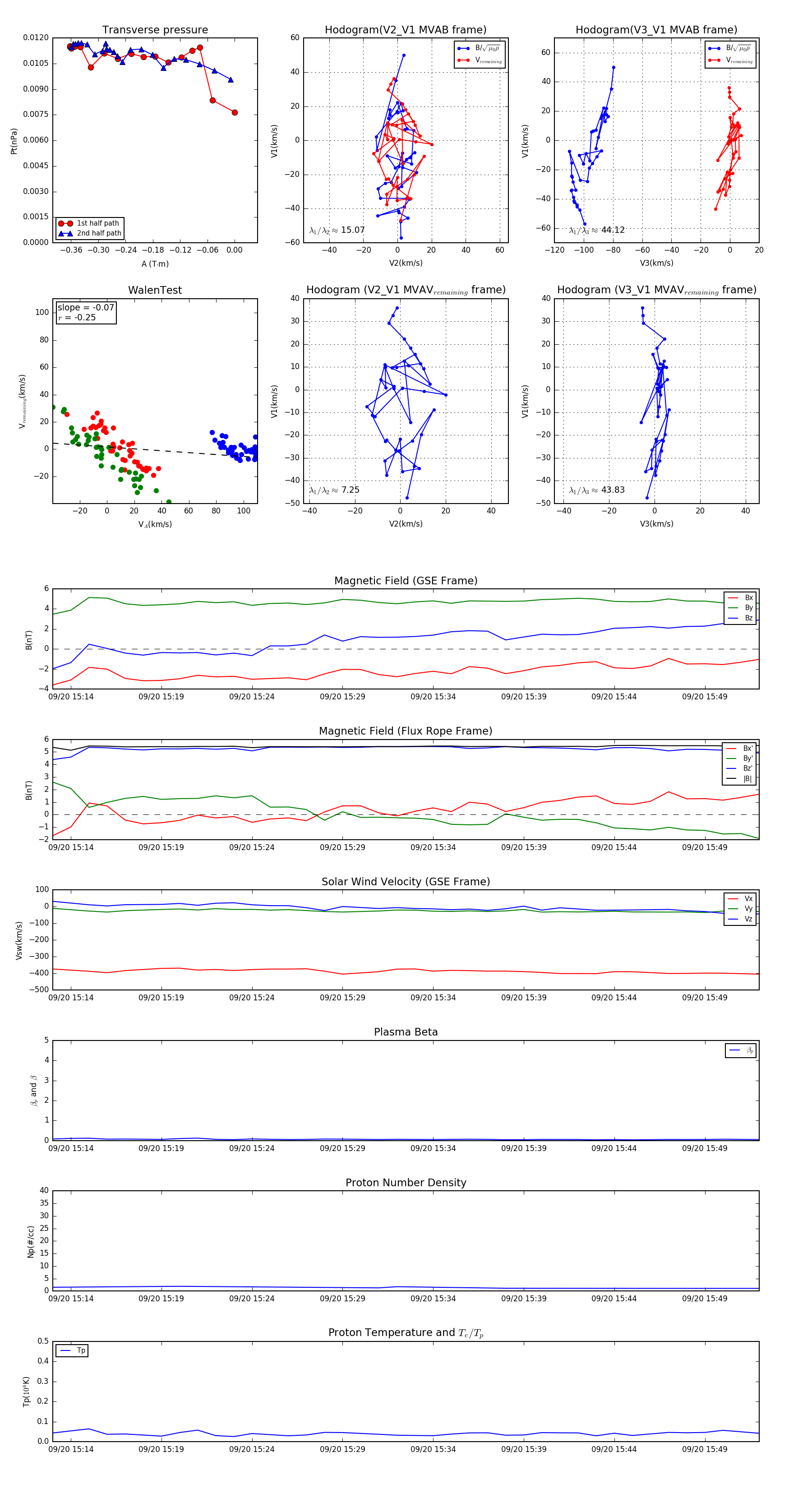
Flux Rope in 2005

Flux Rope Event 2005-09-20 15:13 ~ 2005-09-20 15:52 (40 minutes)


plot