HOME   LIST
‹–   –›

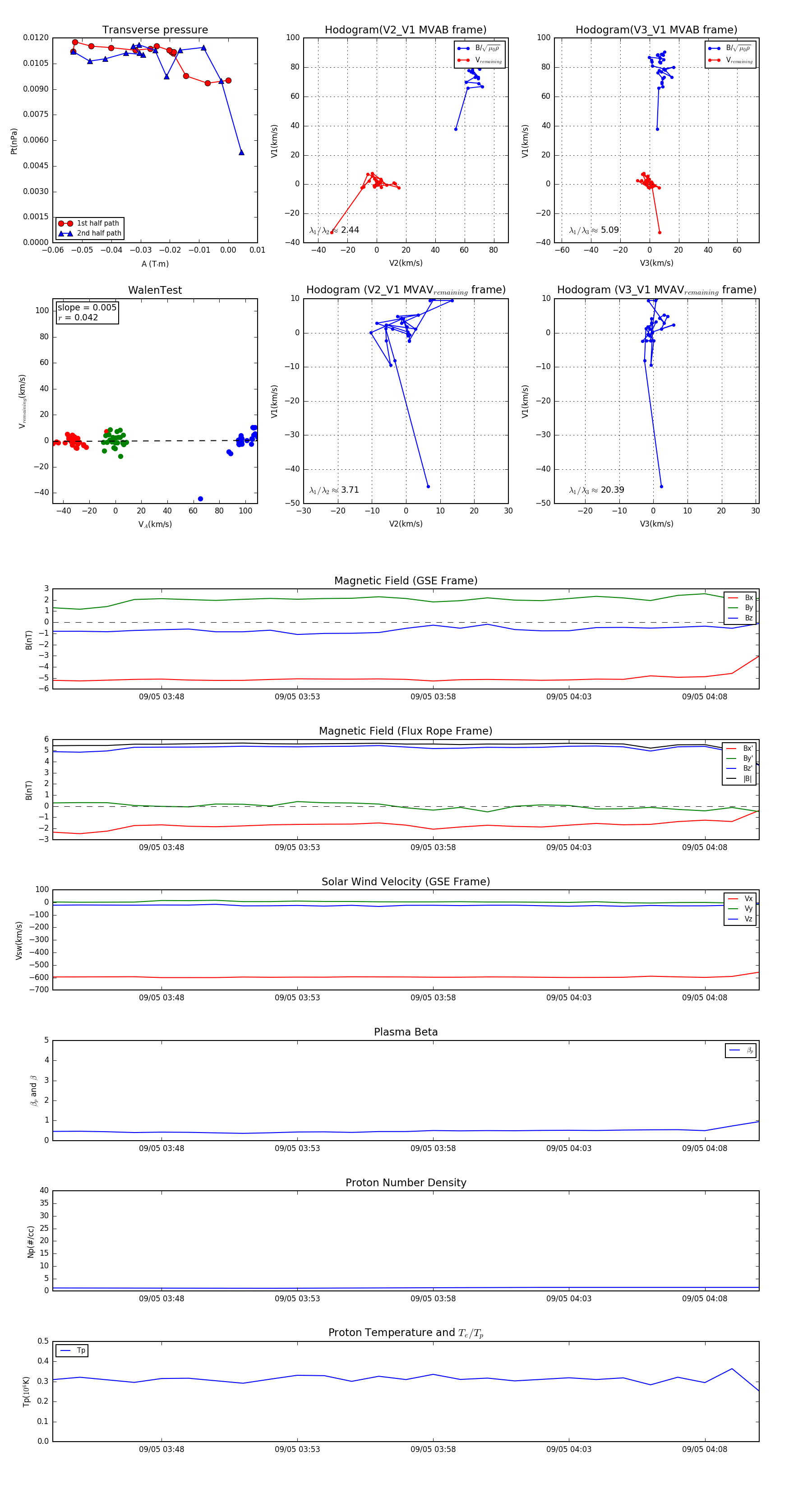
Flux Rope in 2005

Flux Rope Event 2005-09-05 03:44 ~ 2005-09-05 04:10 (27 minutes)


plot