HOME   LIST
‹–   –›

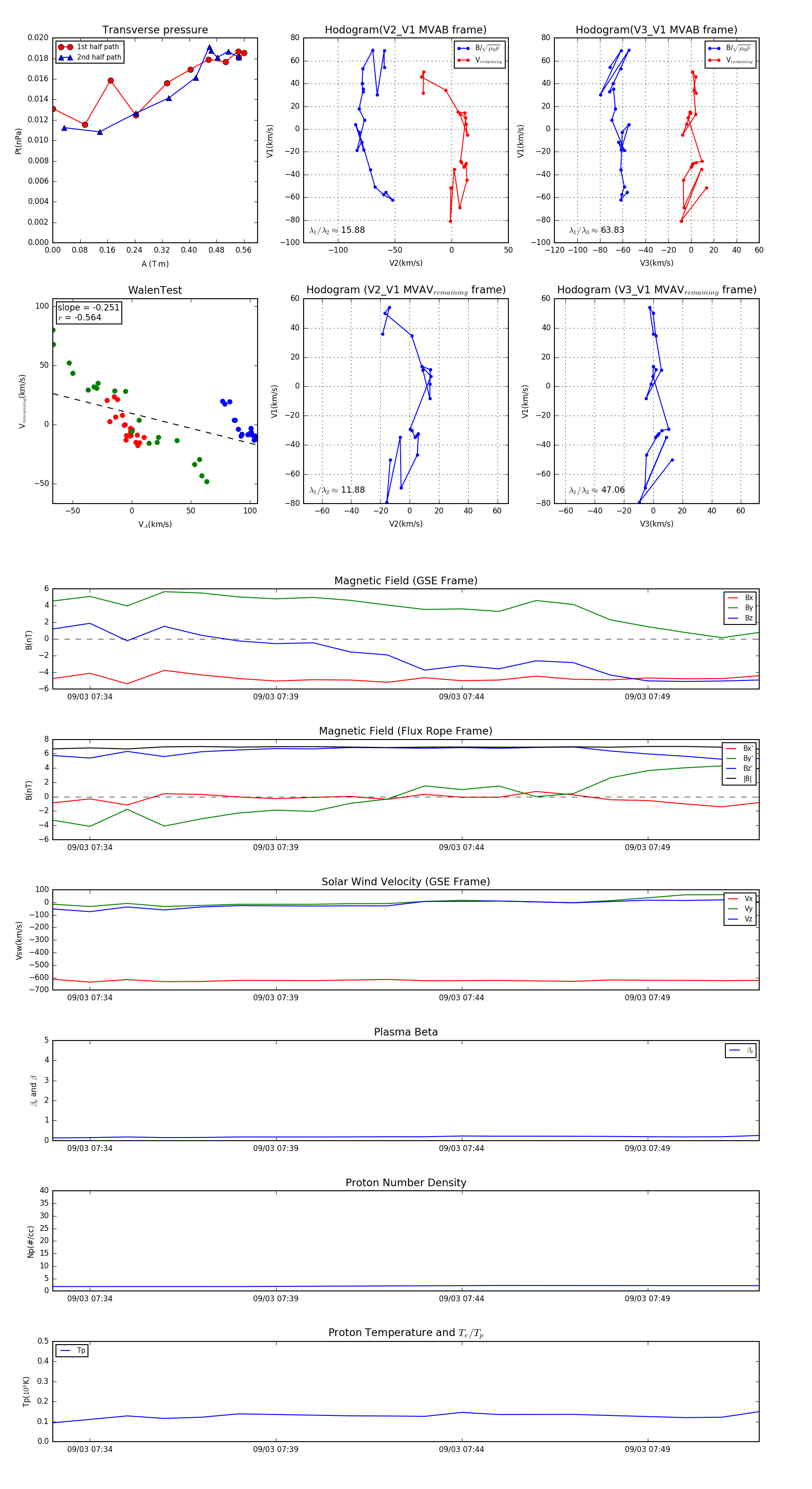
Flux Rope in 2005

Flux Rope Event 2005-09-03 07:33 ~ 2005-09-03 07:52 (20 minutes)


plot