HOME   LIST
‹–   –›

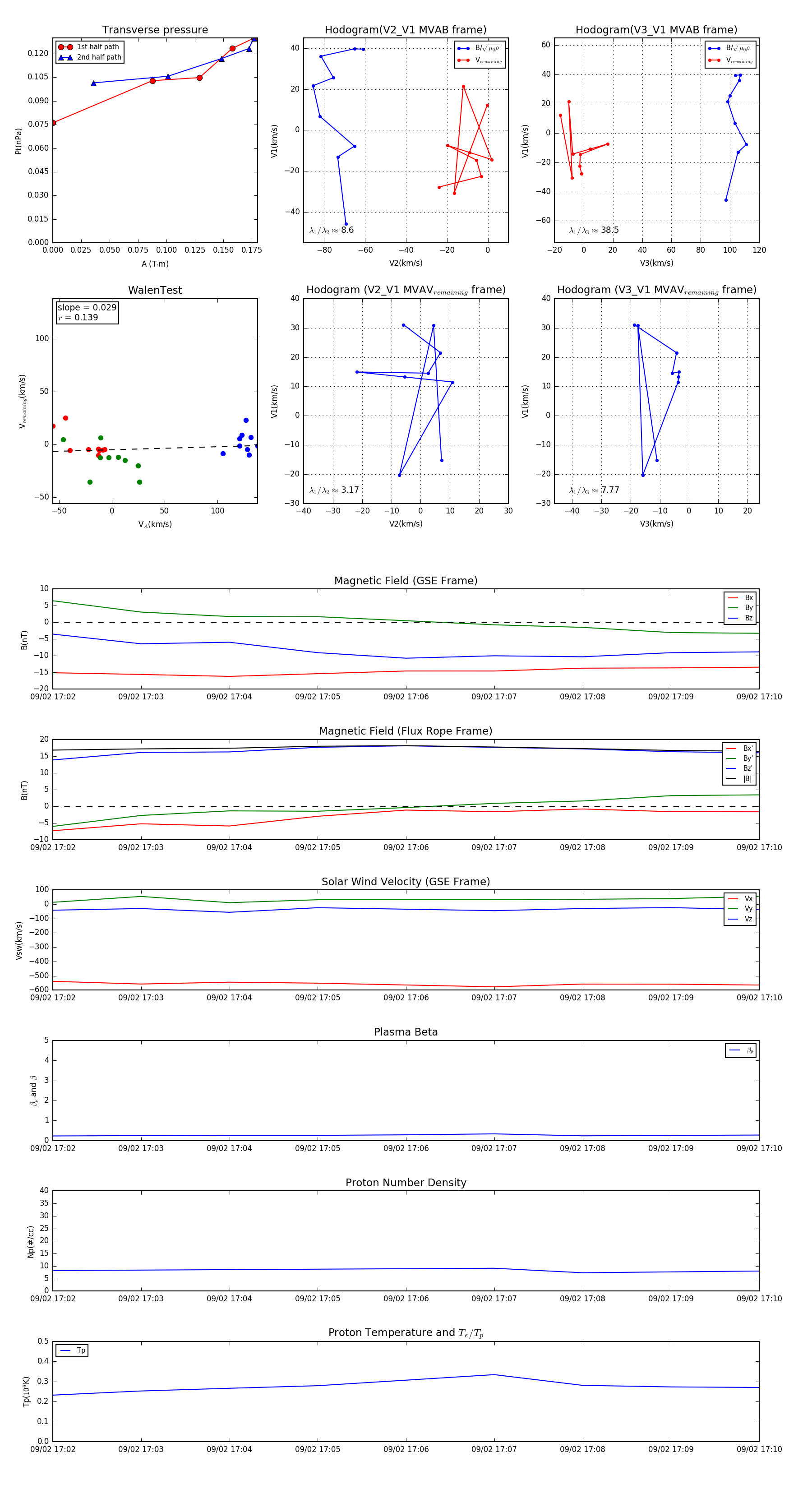
Flux Rope in 2005

Flux Rope Event 2005-09-02 17:02 ~ 2005-09-02 17:10 (9 minutes)


plot