HOME   LIST
‹–   –›

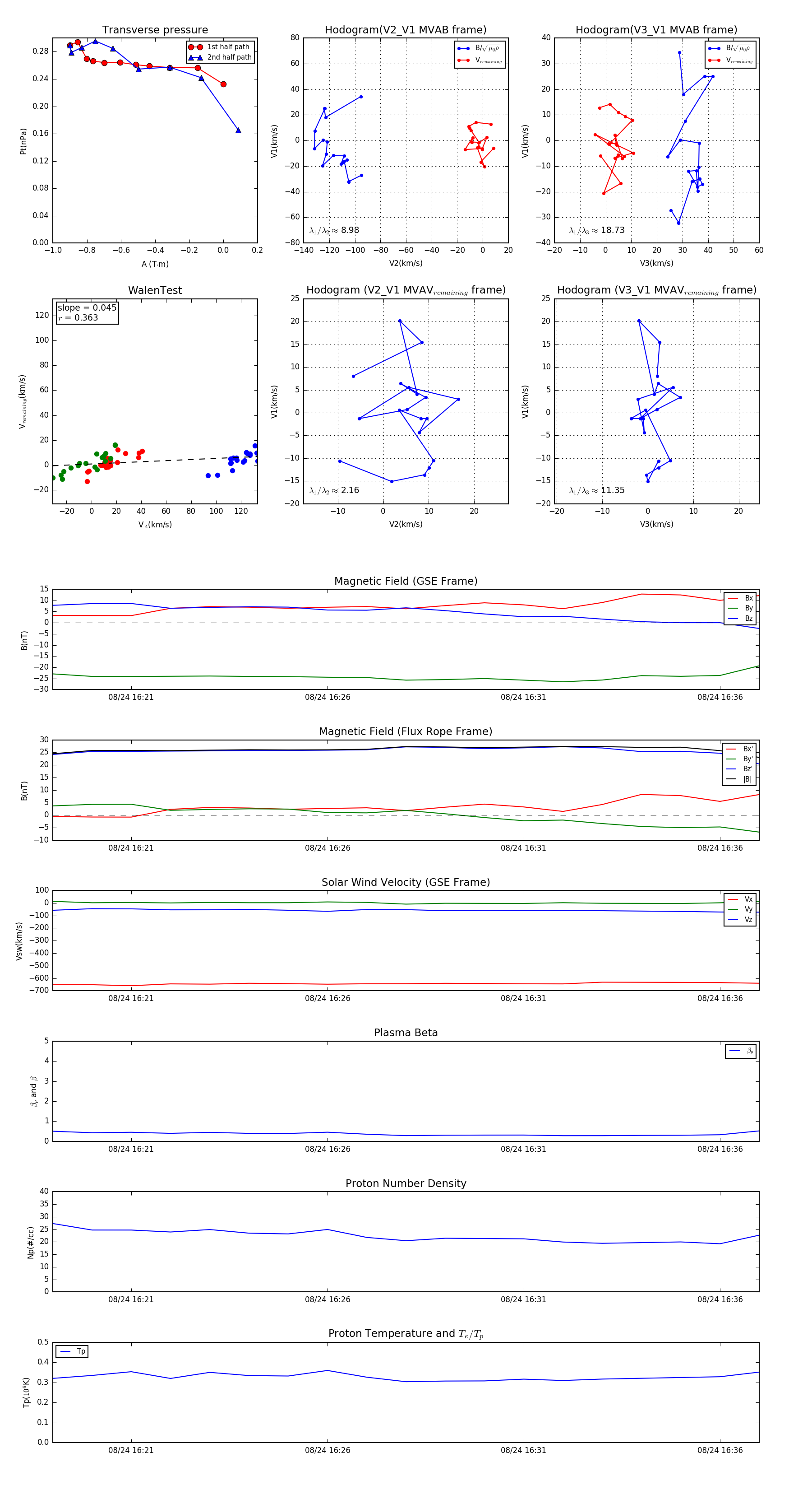
Flux Rope in 2005

Flux Rope Event 2005-08-24 16:19 ~ 2005-08-24 16:37 (19 minutes)


plot