HOME   LIST
‹–   –›

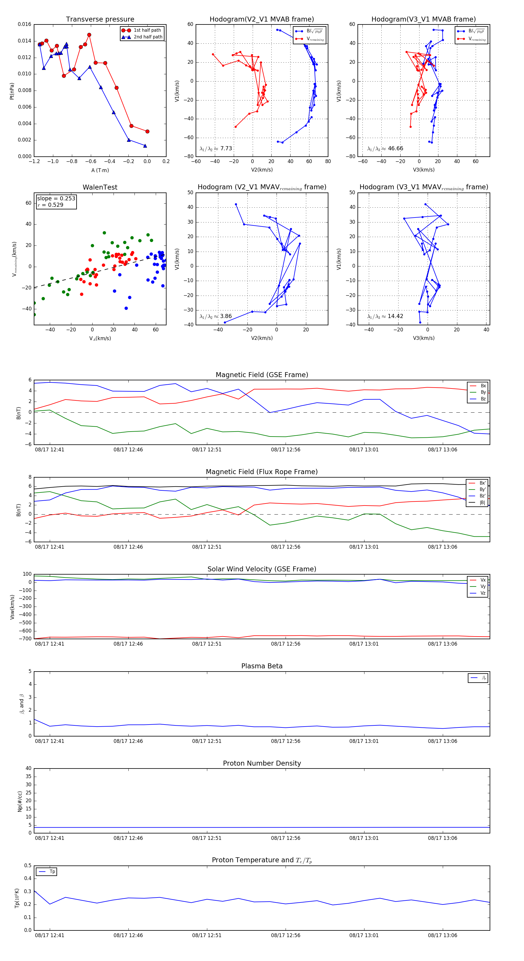
Flux Rope in 2005

Flux Rope Event 2005-08-17 12:40 ~ 2005-08-17 13:09 (30 minutes)


plot