HOME   LIST
‹–   –›

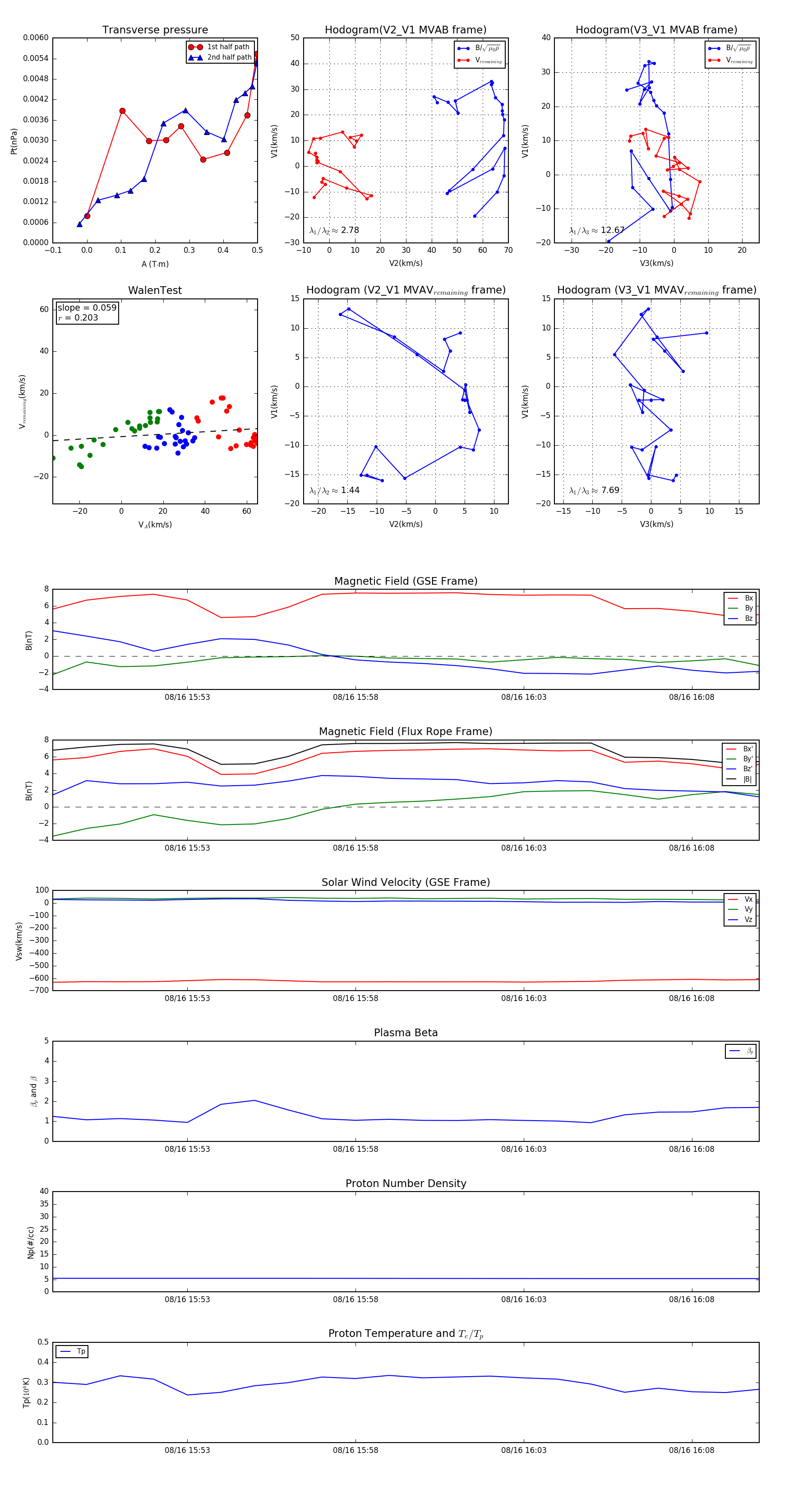
Flux Rope in 2005

Flux Rope Event 2005-08-16 15:49 ~ 2005-08-16 16:10 (22 minutes)


plot