HOME   LIST
‹–   –›

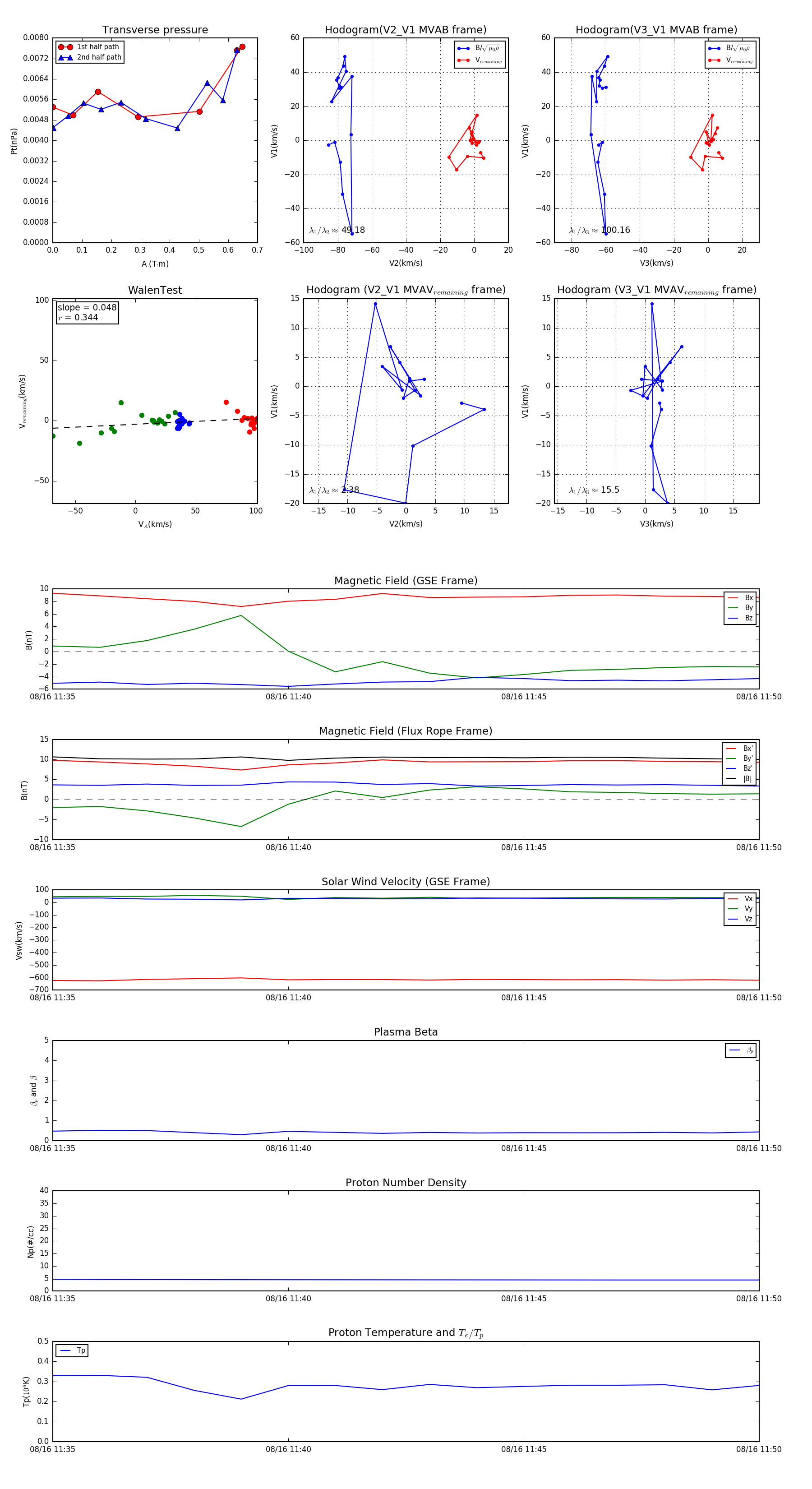
Flux Rope in 2005

Flux Rope Event 2005-08-16 11:35 ~ 2005-08-16 11:50 (16 minutes)


plot