HOME   LIST
‹–   –›

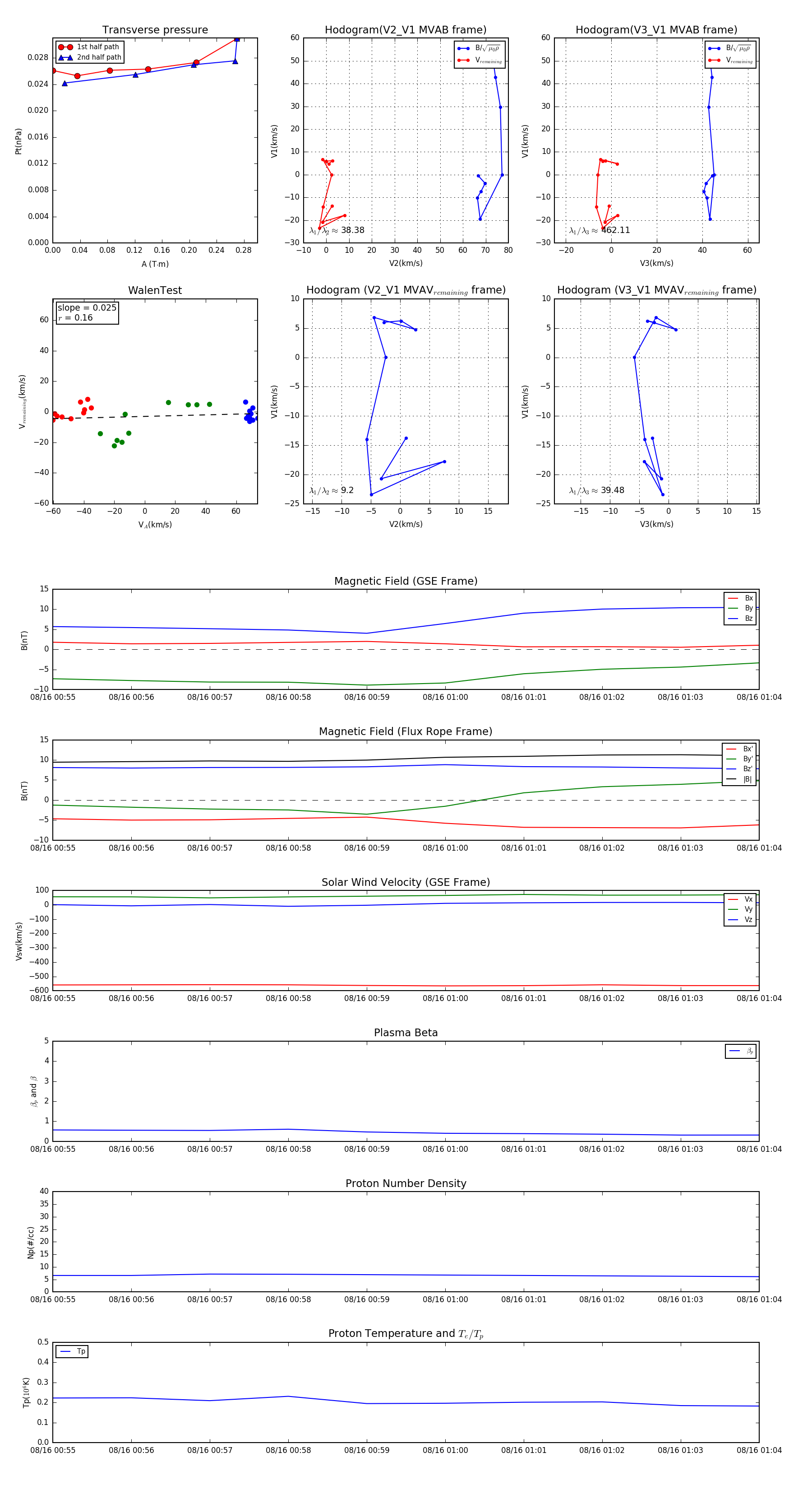
Flux Rope in 2005

Flux Rope Event 2005-08-16 00:55 ~ 2005-08-16 01:04 (10 minutes)


plot