HOME   LIST
‹–   –›

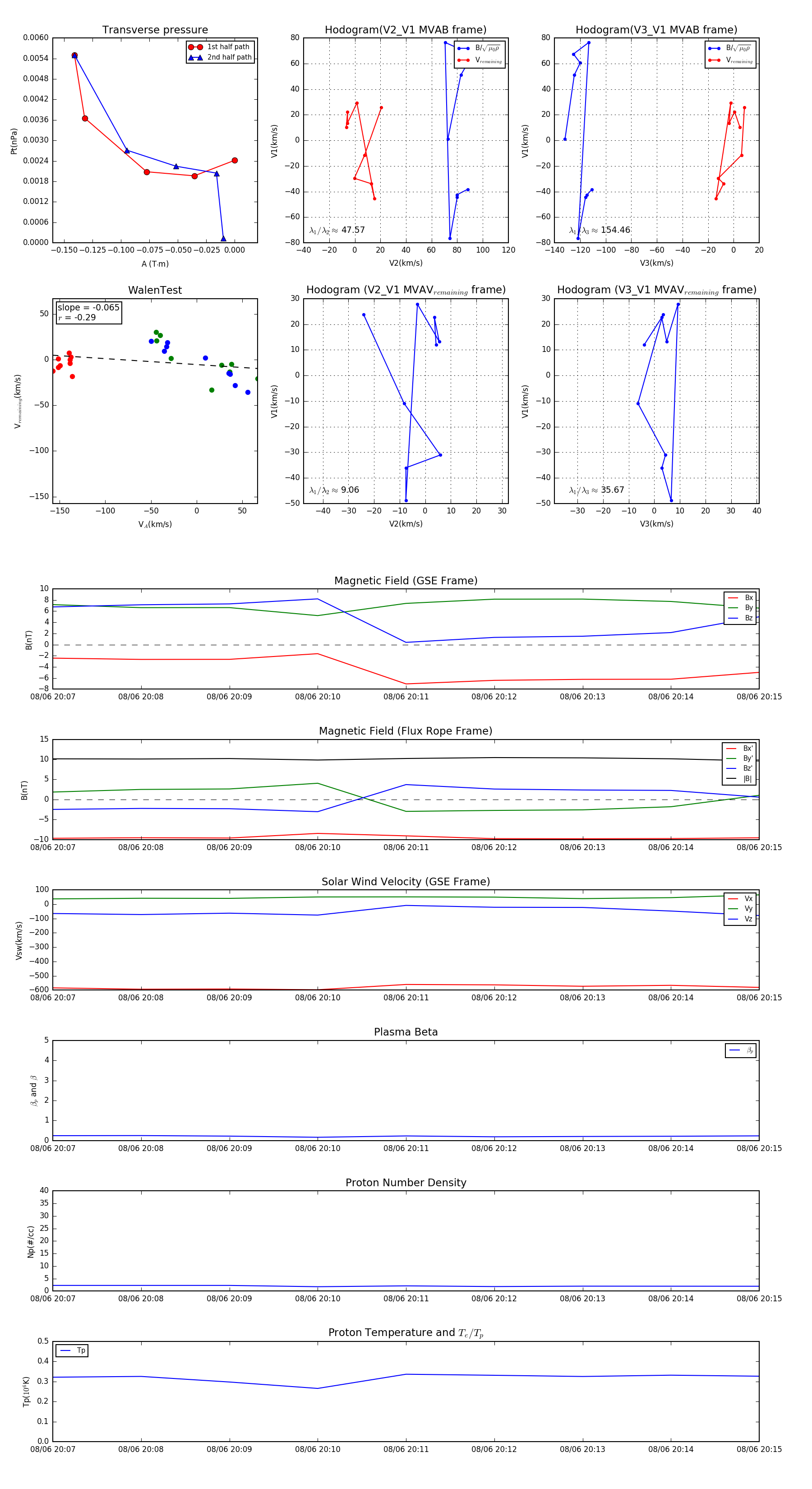
Flux Rope in 2005

Flux Rope Event 2005-08-06 20:07 ~ 2005-08-06 20:15 (9 minutes)


plot