HOME   LIST
‹–   –›

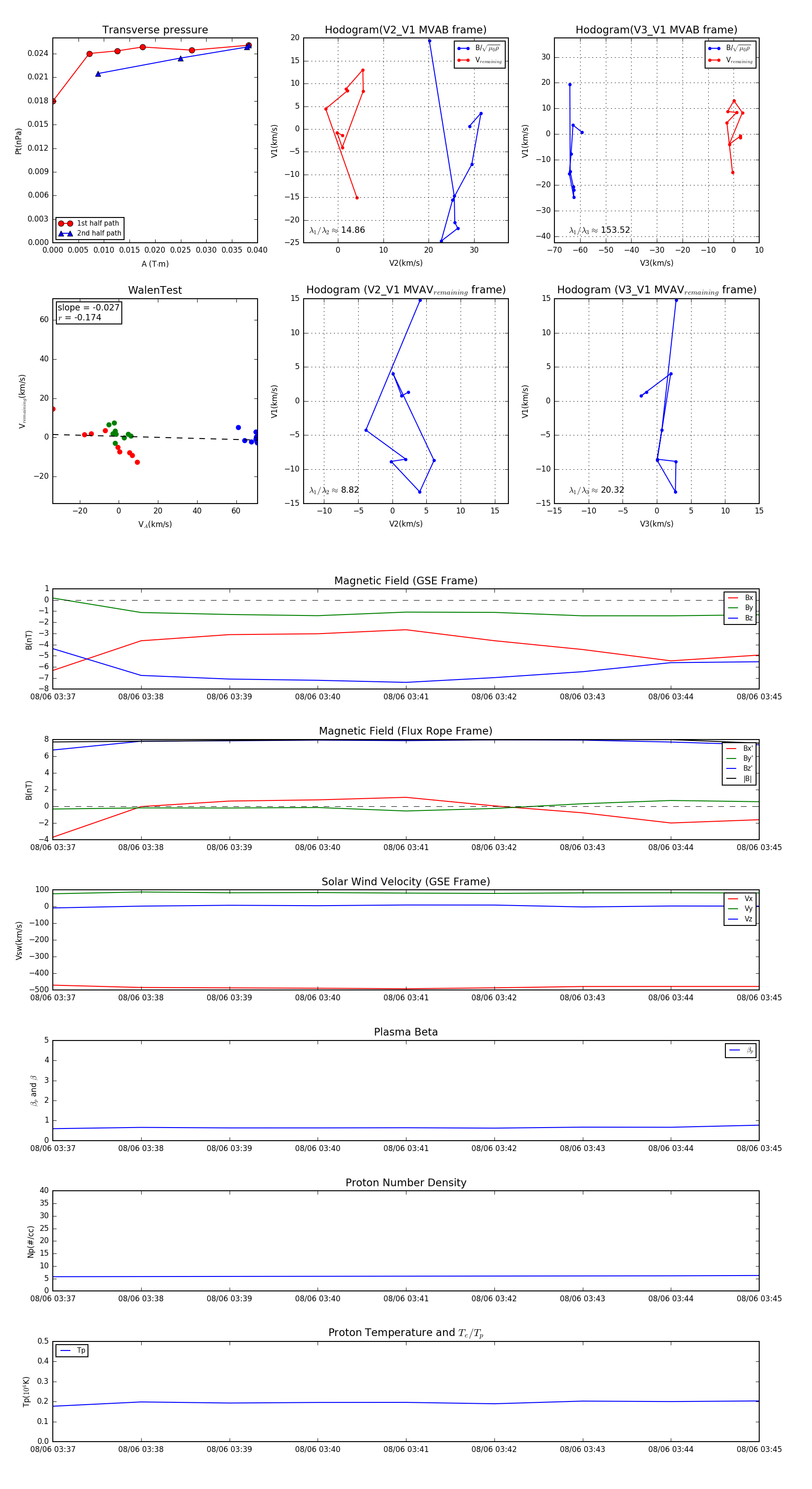
Flux Rope in 2005

Flux Rope Event 2005-08-06 03:37 ~ 2005-08-06 03:45 (9 minutes)


plot