HOME   LIST
‹–   –›

Flux Rope in 2005

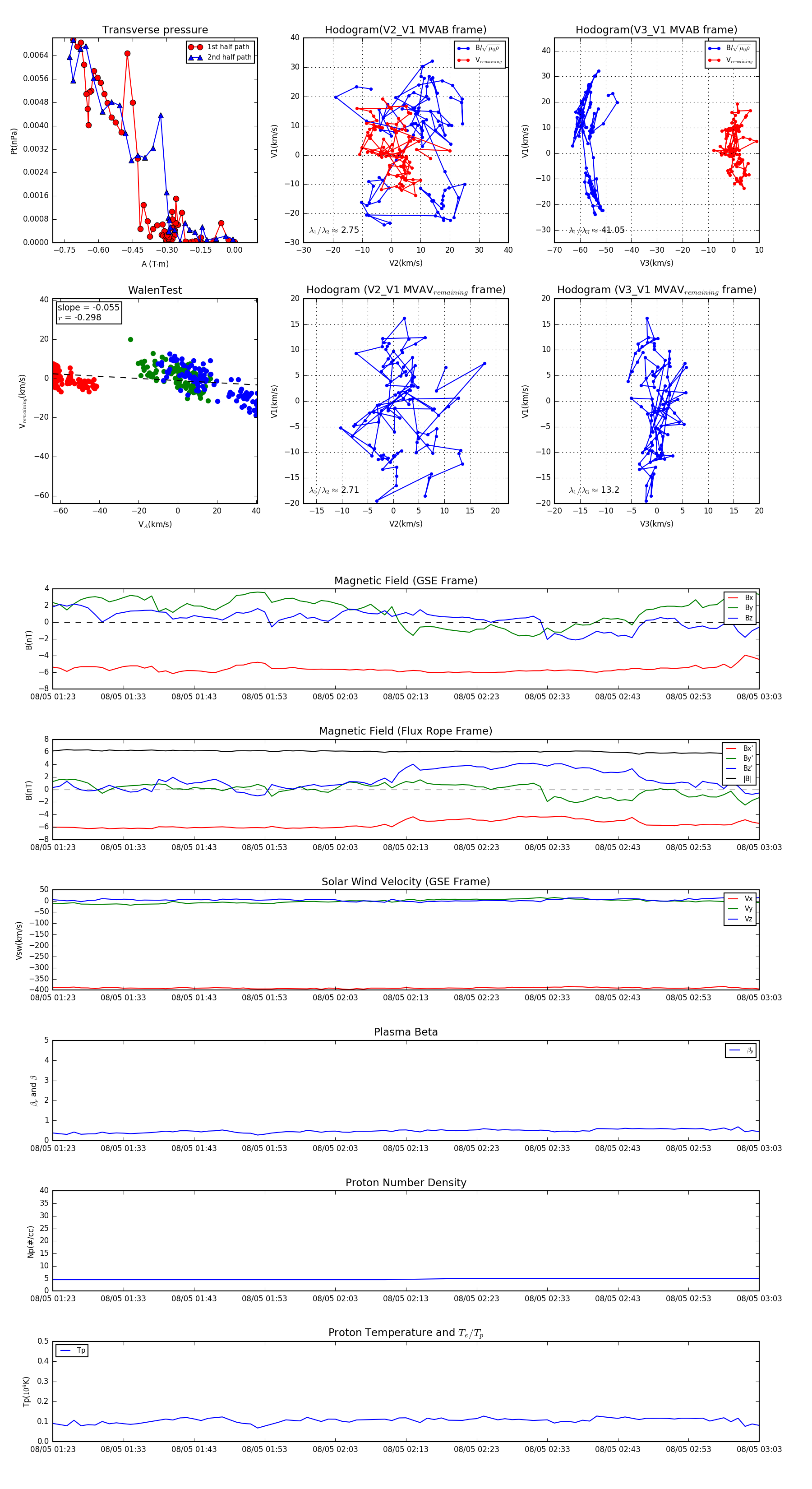
Flux Rope Event 2005-08-05 01:23 ~ 2005-08-05 03:03 (101 minutes)


plot