HOME   LIST
‹–   –›

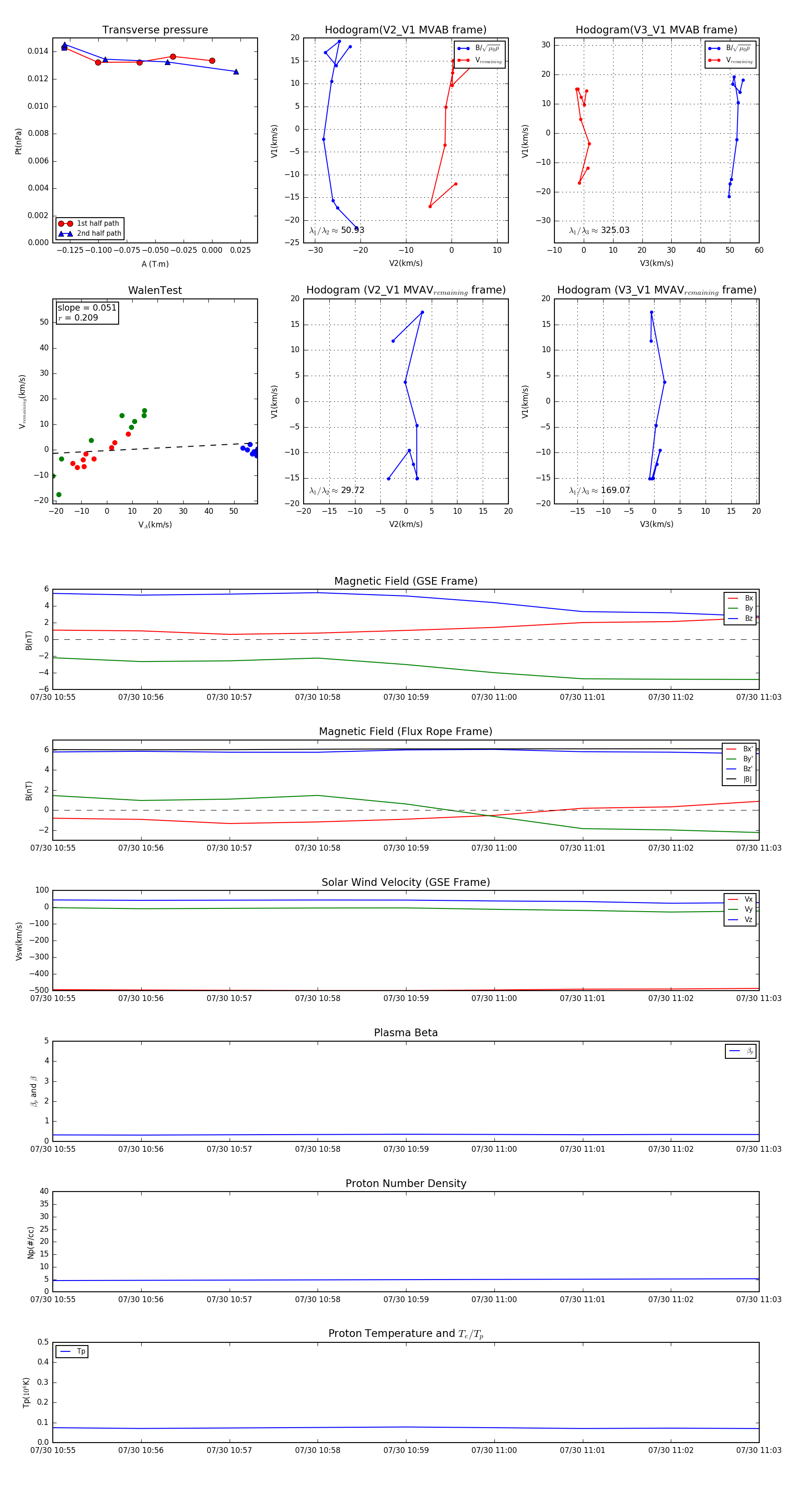
Flux Rope in 2005

Flux Rope Event 2005-07-30 10:55 ~ 2005-07-30 11:03 (9 minutes)


plot