HOME   LIST
‹–   –›

Flux Rope in 2005

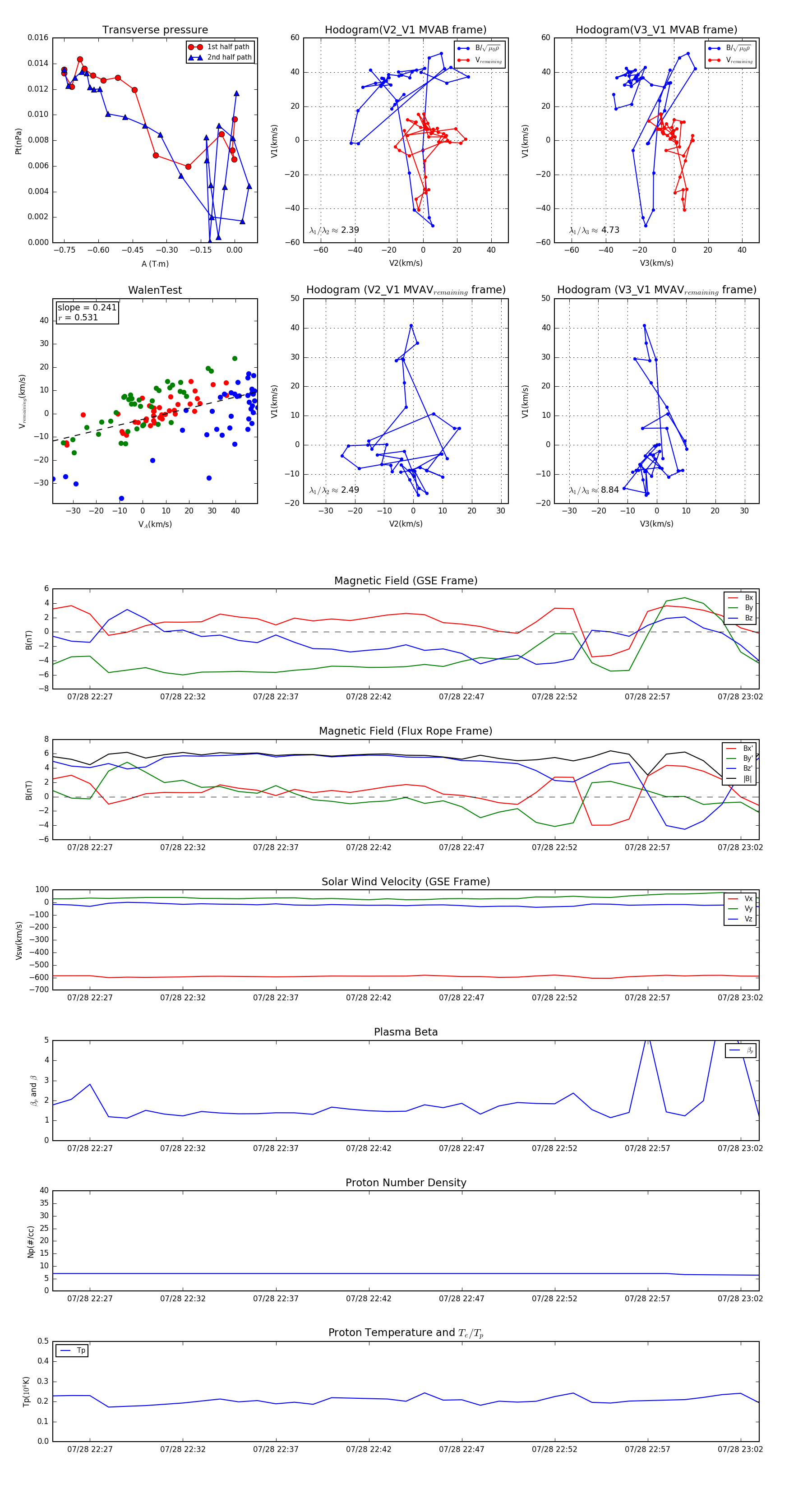
Flux Rope Event 2005-07-28 22:25 ~ 2005-07-28 23:03 (39 minutes)


plot