HOME   LIST
‹–   –›

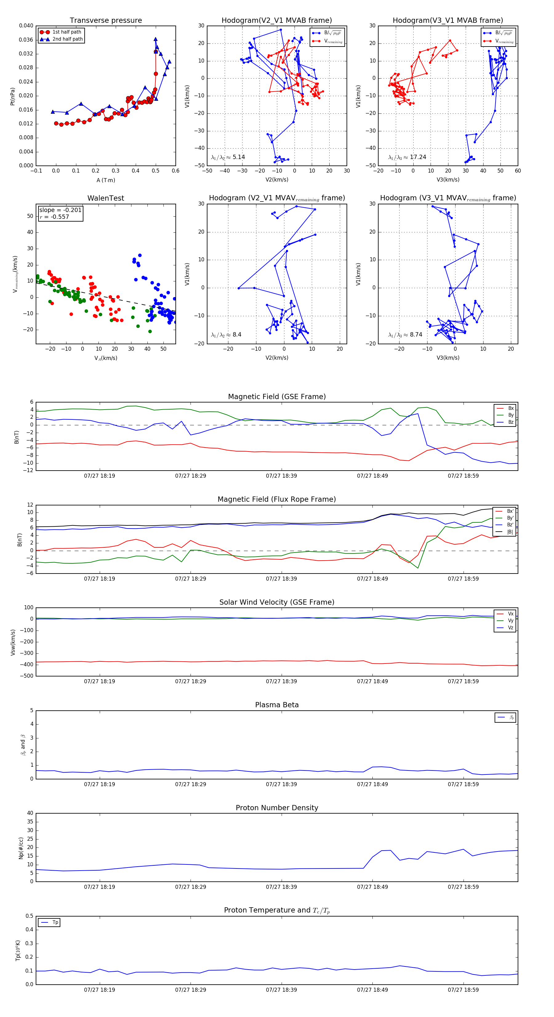
Flux Rope in 2005

Flux Rope Event 2005-07-27 18:12 ~ 2005-07-27 19:05 (54 minutes)


plot