HOME   LIST
‹–   –›

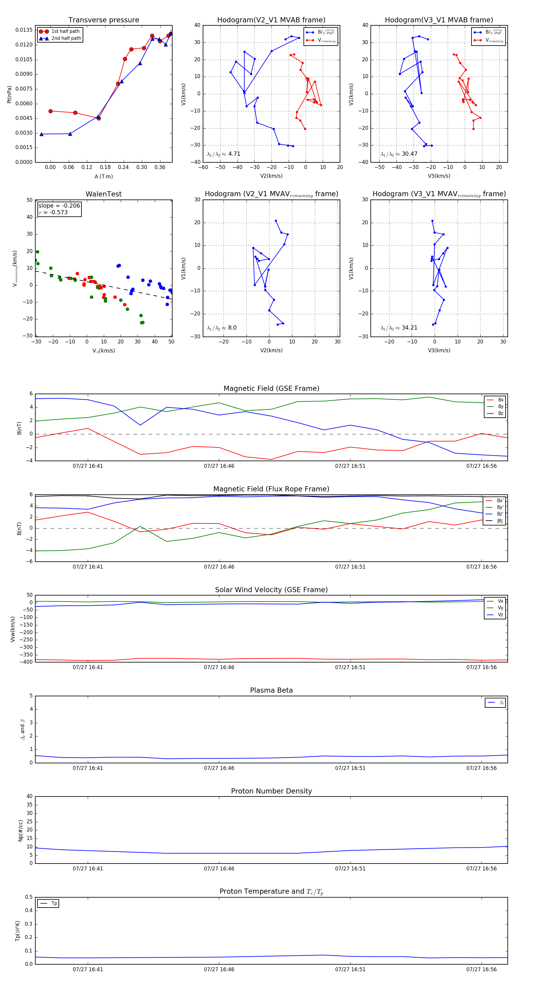
Flux Rope in 2005

Flux Rope Event 2005-07-27 16:39 ~ 2005-07-27 16:57 (19 minutes)


plot