HOME   LIST
‹–   –›

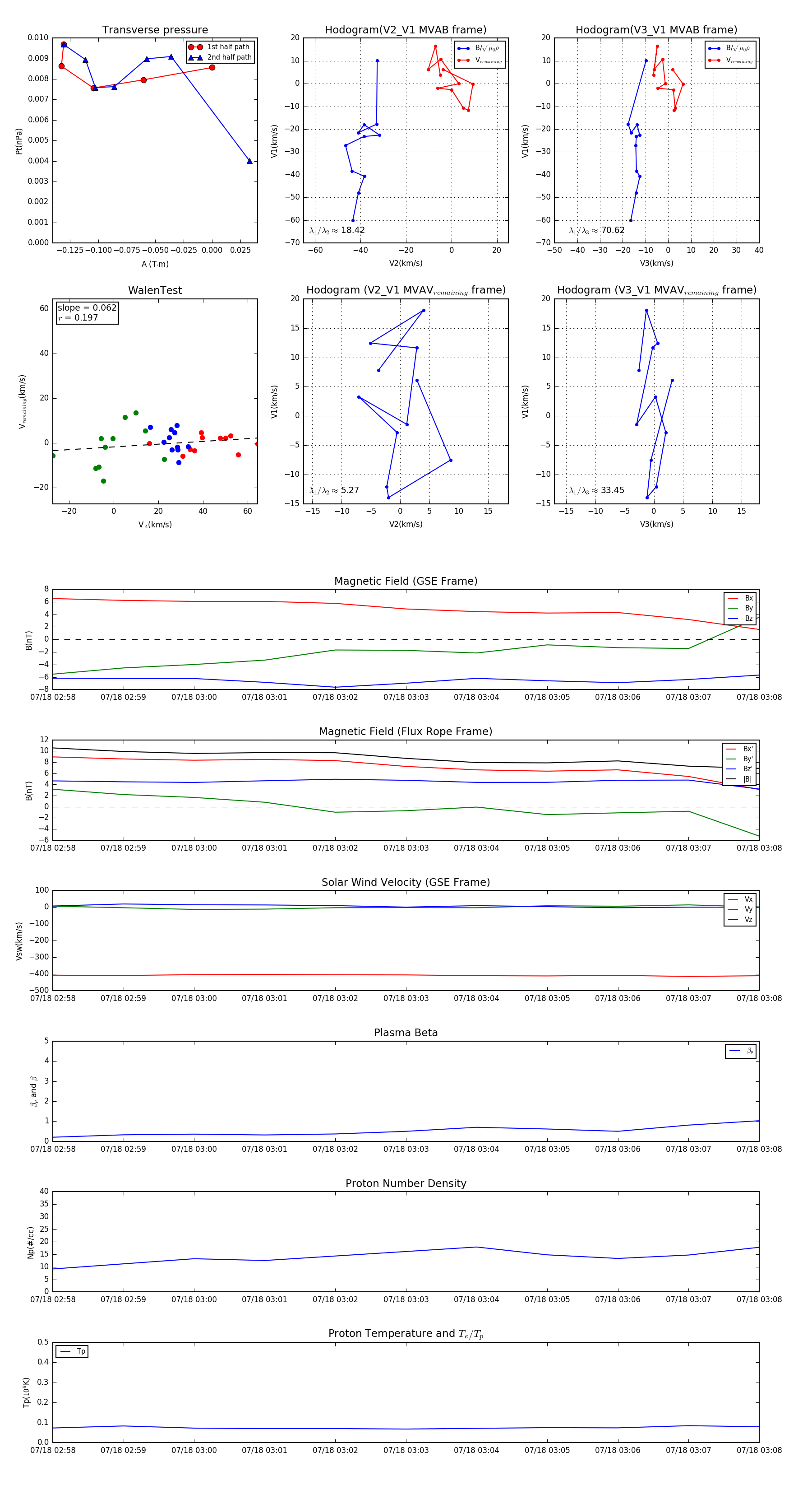
Flux Rope in 2005

Flux Rope Event 2005-07-18 02:58 ~ 2005-07-18 03:08 (11 minutes)


plot