HOME   LIST
‹–   –›

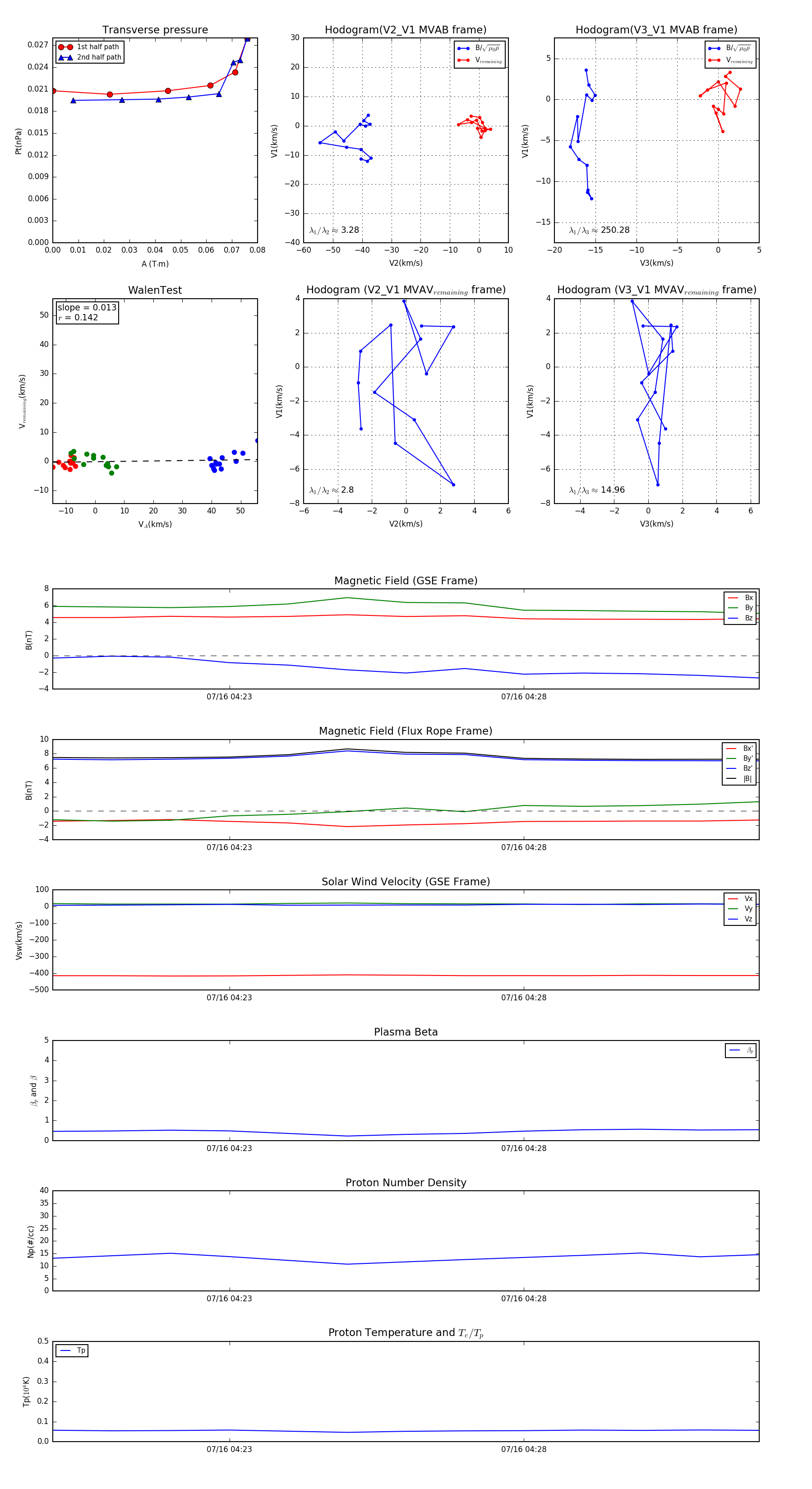
Flux Rope in 2005

Flux Rope Event 2005-07-16 04:20 ~ 2005-07-16 04:32 (13 minutes)


plot