HOME   LIST
‹–   –›

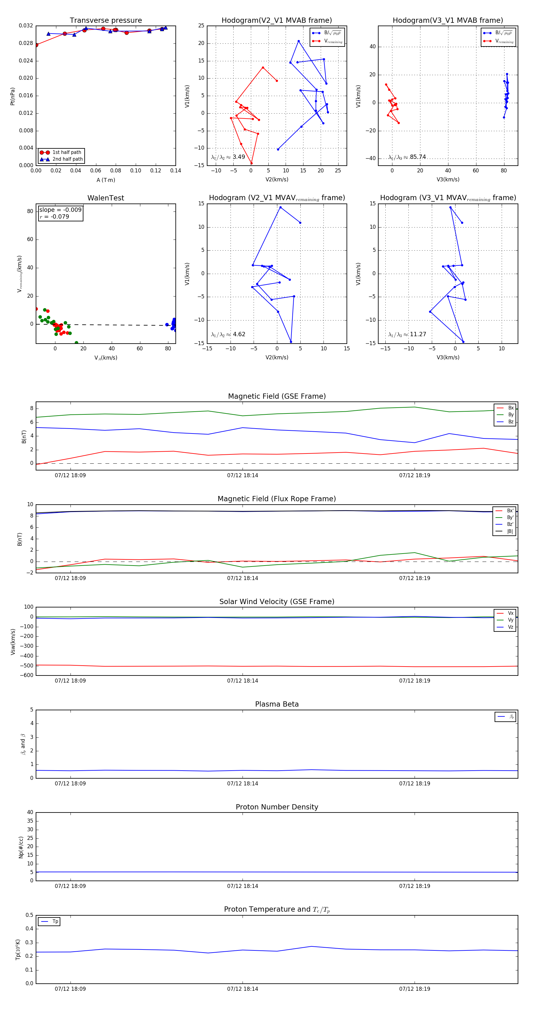
Flux Rope in 2005

Flux Rope Event 2005-07-12 18:08 ~ 2005-07-12 18:22 (15 minutes)


plot