HOME   LIST
‹–   –›

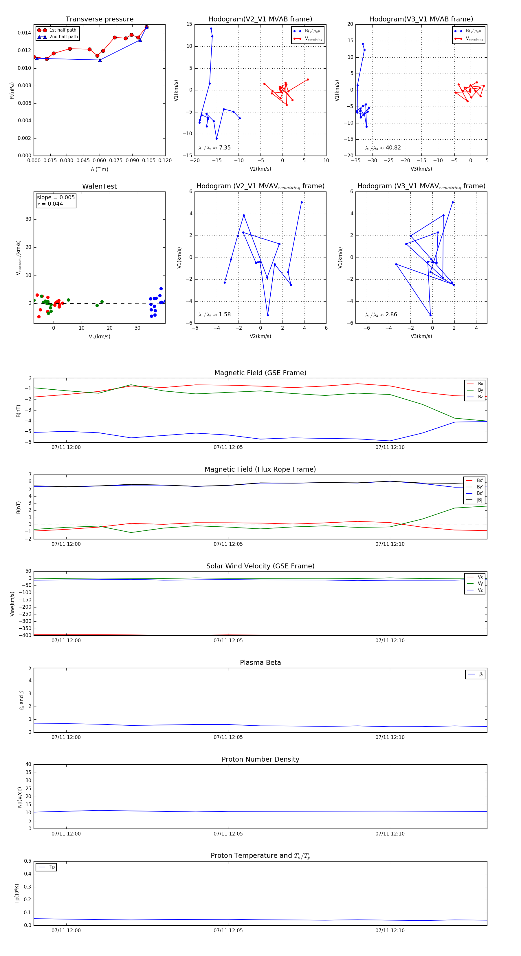
Flux Rope in 2005

Flux Rope Event 2005-07-11 11:59 ~ 2005-07-11 12:13 (15 minutes)


plot