HOME   LIST
‹–   –›

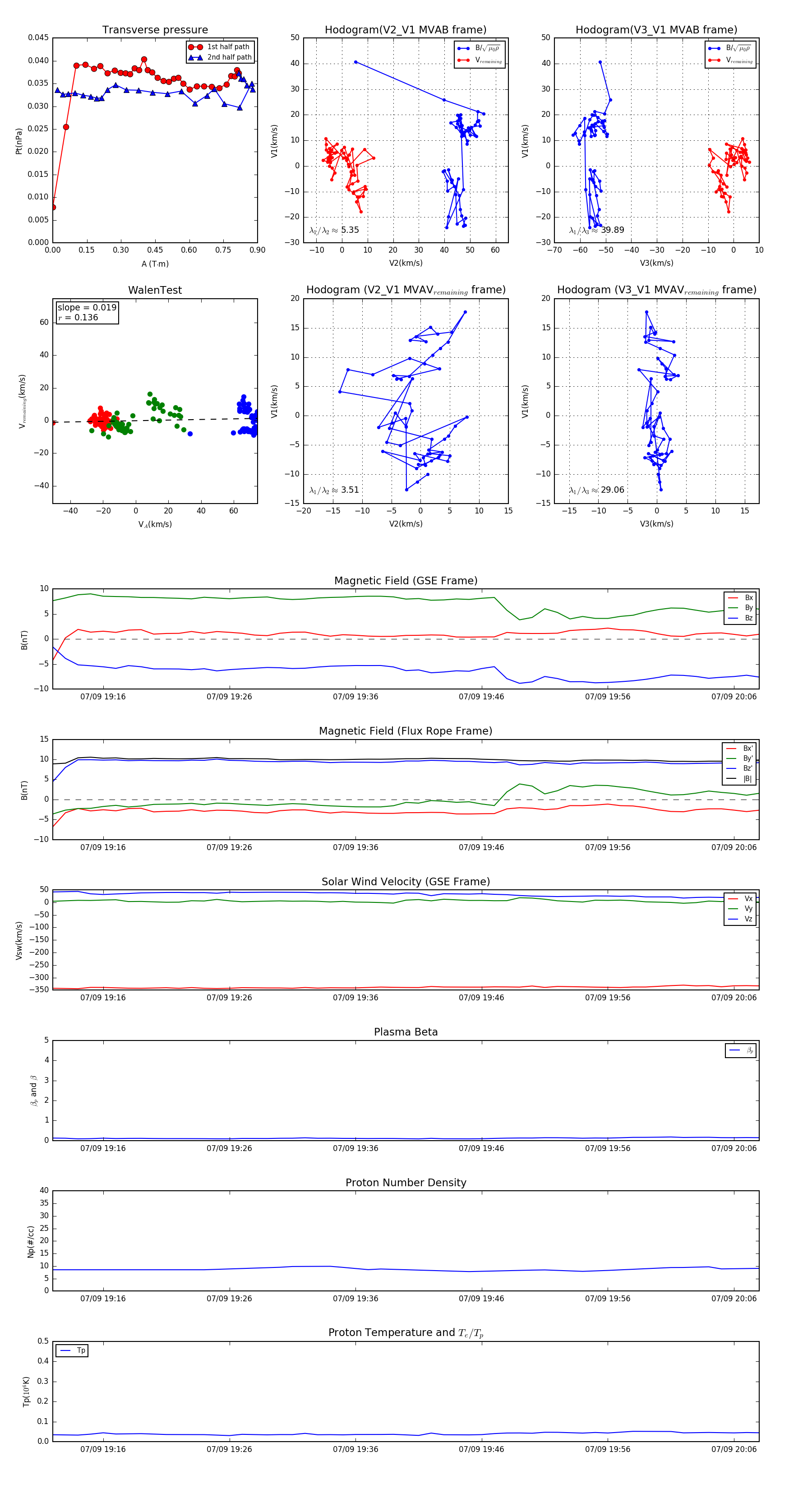
Flux Rope in 2005

Flux Rope Event 2005-07-09 19:12 ~ 2005-07-09 20:08 (57 minutes)


plot