HOME   LIST
‹–   –›

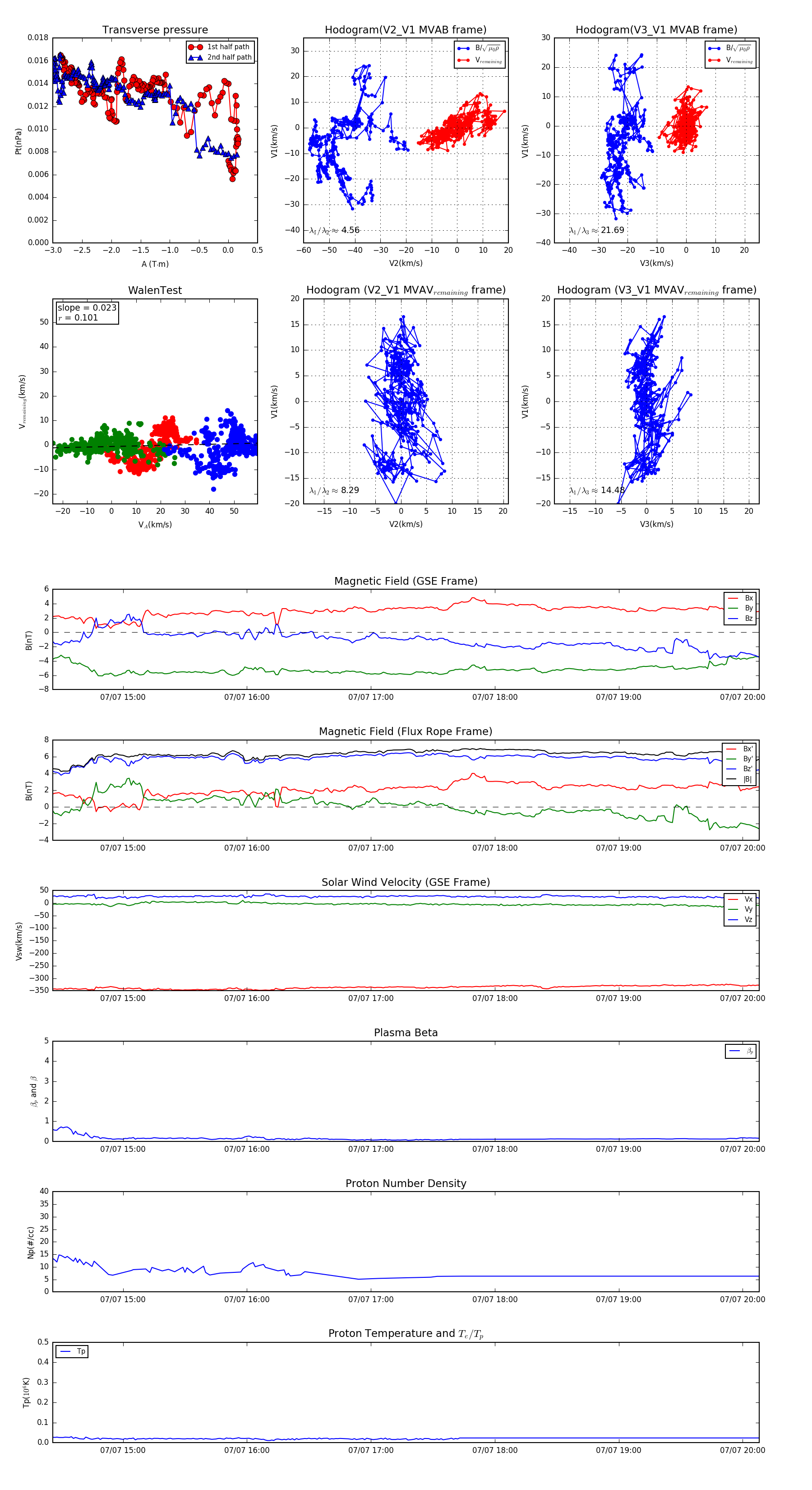
Flux Rope in 2005

Flux Rope Event 2005-07-07 14:26 ~ 2005-07-07 20:08 (343 minutes)


plot