HOME   LIST
‹–   –›

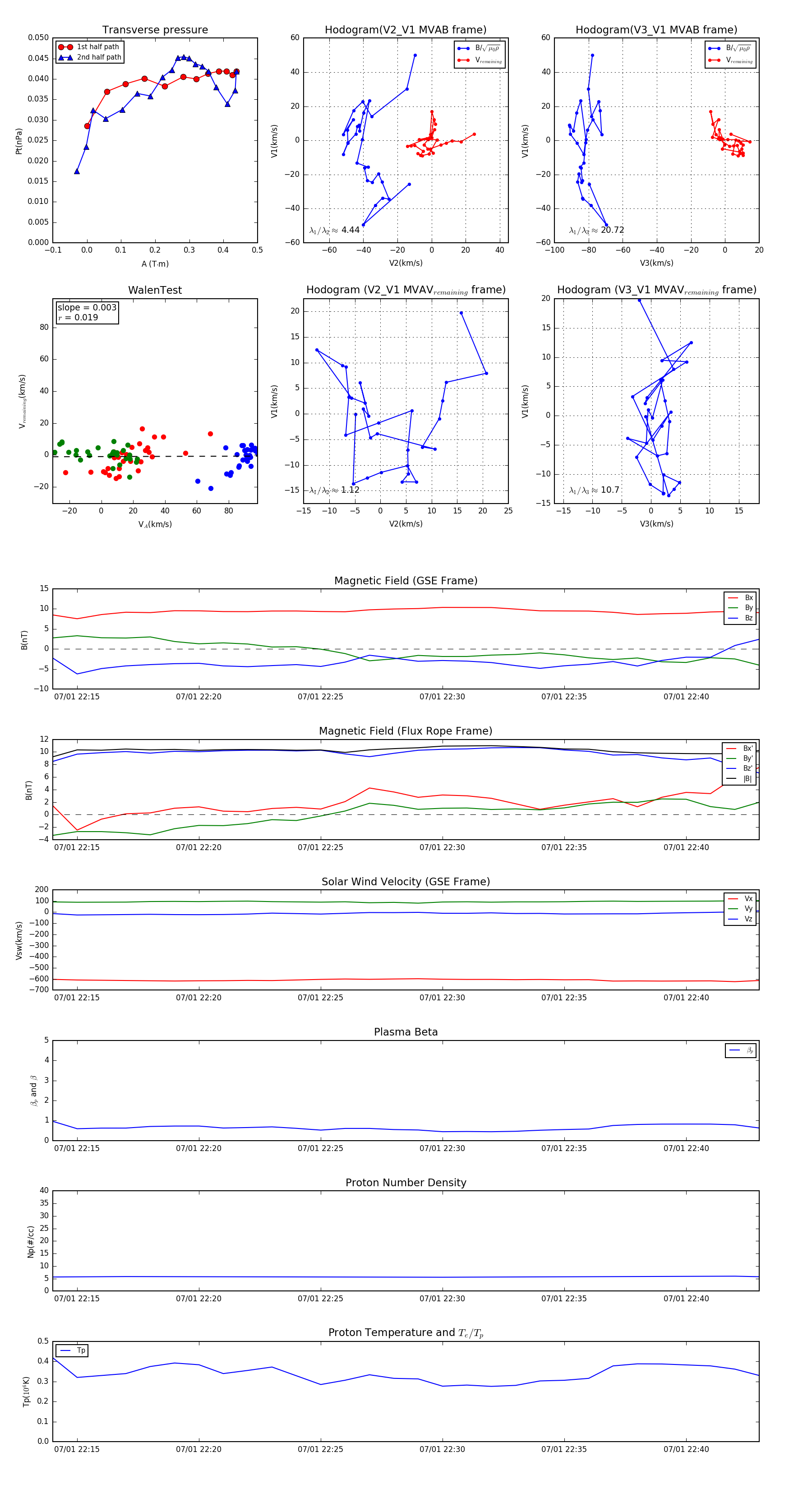
Flux Rope in 2005

Flux Rope Event 2005-07-01 22:14 ~ 2005-07-01 22:43 (30 minutes)


plot