HOME   LIST
‹–   –›

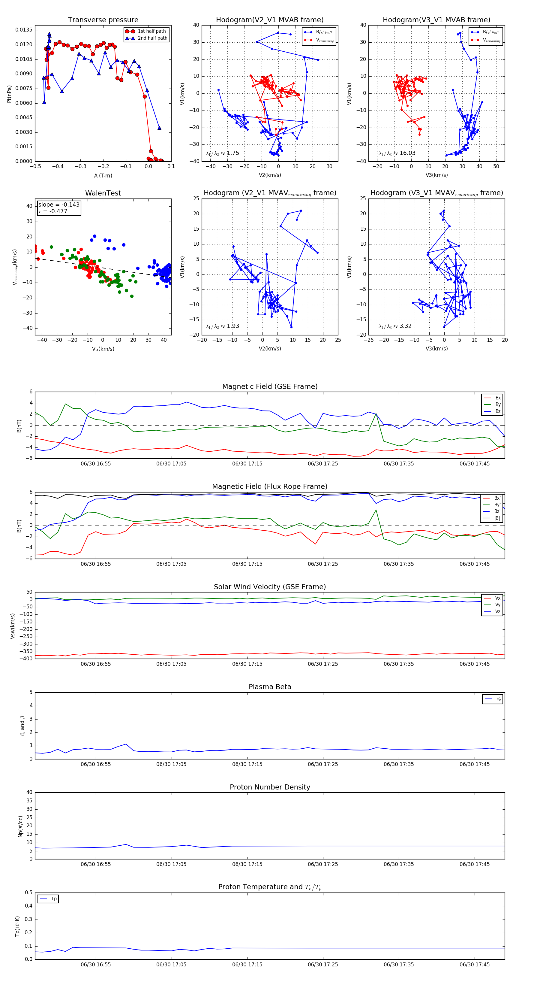
Flux Rope in 2005

Flux Rope Event 2005-06-30 16:47 ~ 2005-06-30 17:49 (63 minutes)


plot