HOME   LIST
‹–   –›

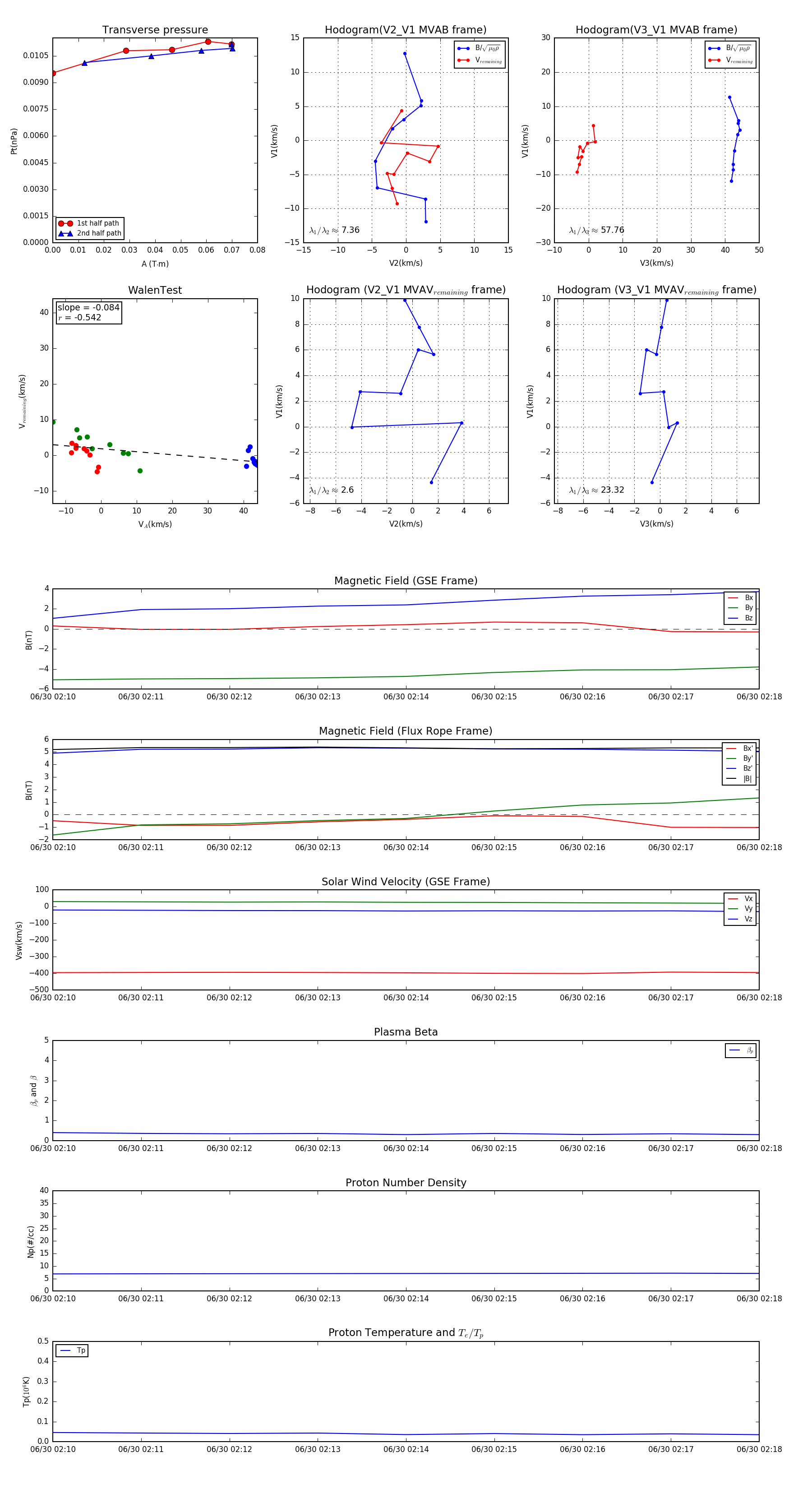
Flux Rope in 2005

Flux Rope Event 2005-06-30 02:10 ~ 2005-06-30 02:18 (9 minutes)


plot