HOME   LIST
‹–   –›

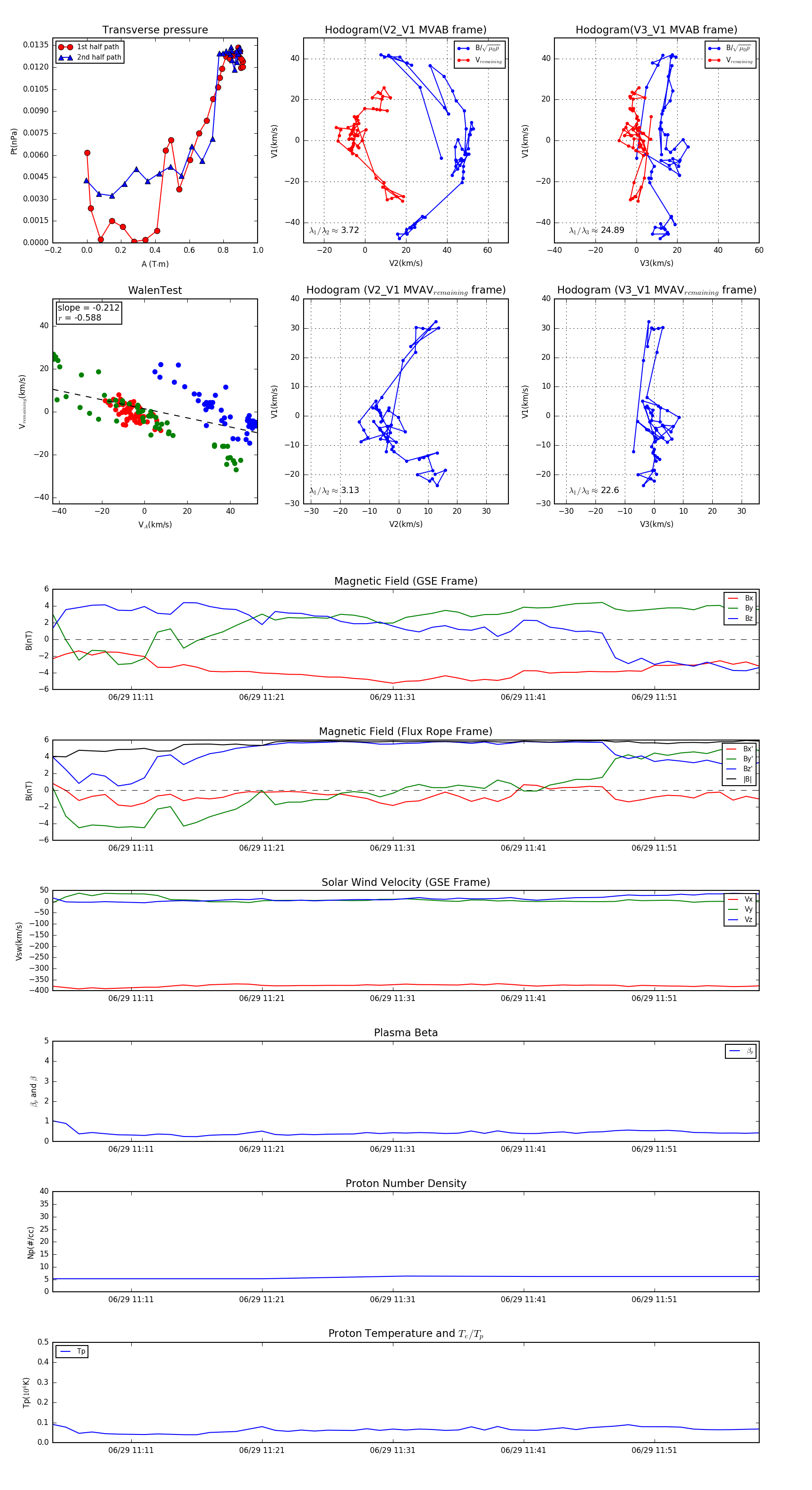
Flux Rope in 2005

Flux Rope Event 2005-06-29 11:05 ~ 2005-06-29 11:59 (55 minutes)


plot