HOME   LIST
‹–   –›

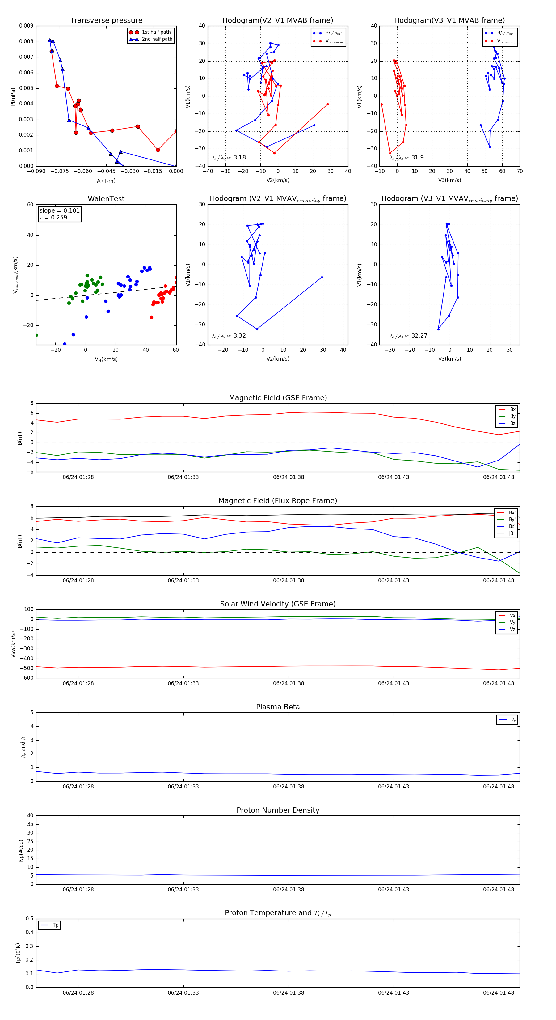
Flux Rope in 2005

Flux Rope Event 2005-06-24 01:26 ~ 2005-06-24 01:49 (24 minutes)


plot