HOME   LIST
‹–   –›

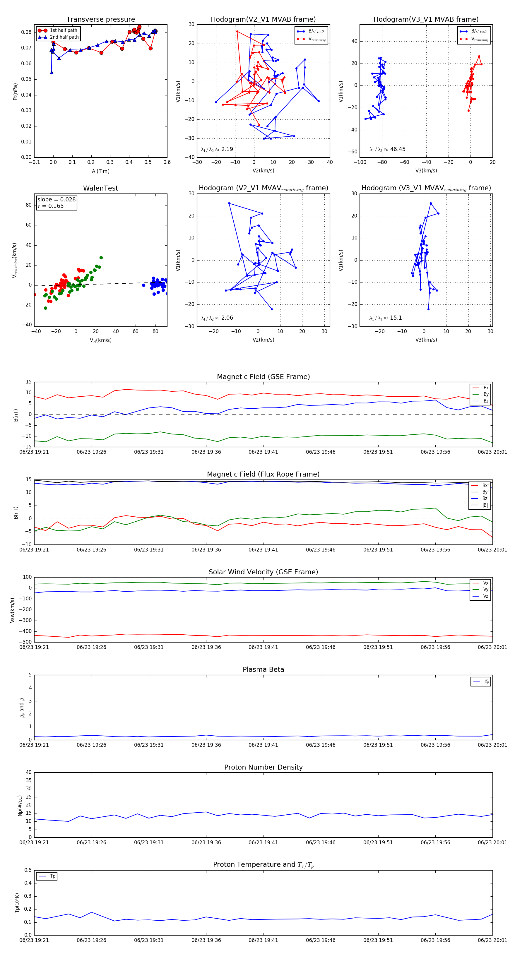
Flux Rope in 2005

Flux Rope Event 2005-06-23 19:21 ~ 2005-06-23 20:01 (41 minutes)


plot