HOME   LIST
‹–   –›

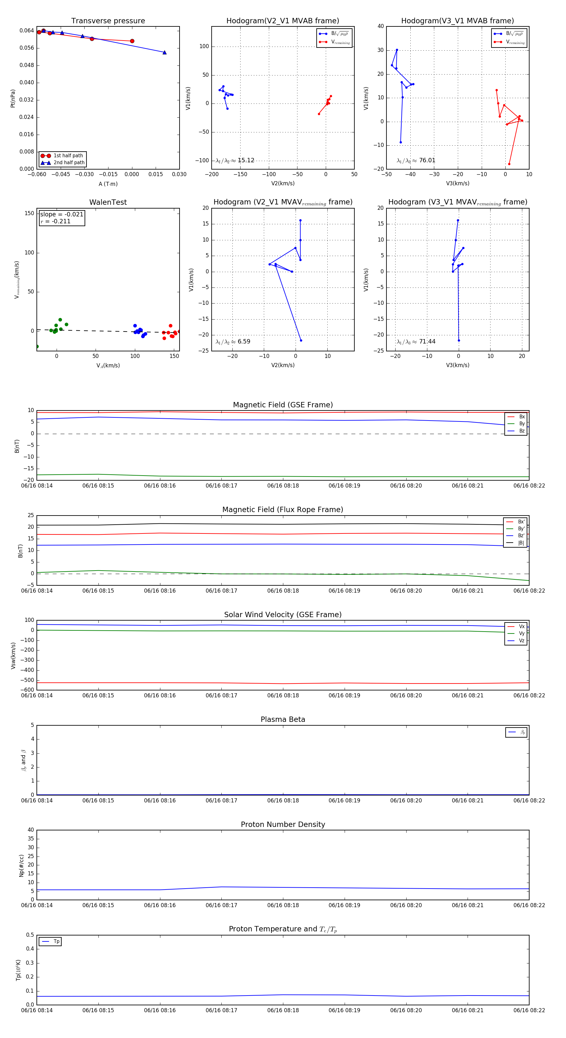
Flux Rope in 2005

Flux Rope Event 2005-06-16 08:14 ~ 2005-06-16 08:22 (9 minutes)


plot