HOME   LIST
‹–   –›

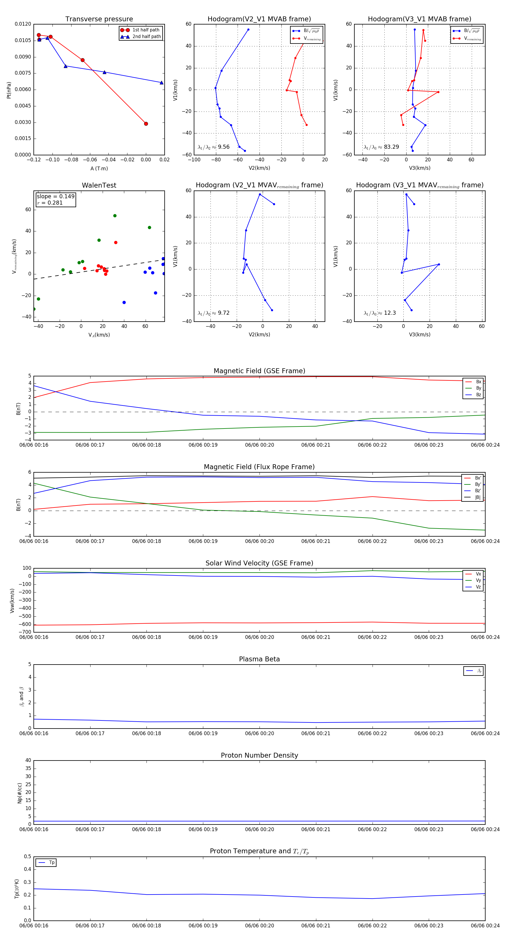
Flux Rope in 2005

Flux Rope Event 2005-06-06 00:16 ~ 2005-06-06 00:24 (9 minutes)


plot