HOME   LIST
‹–   –›

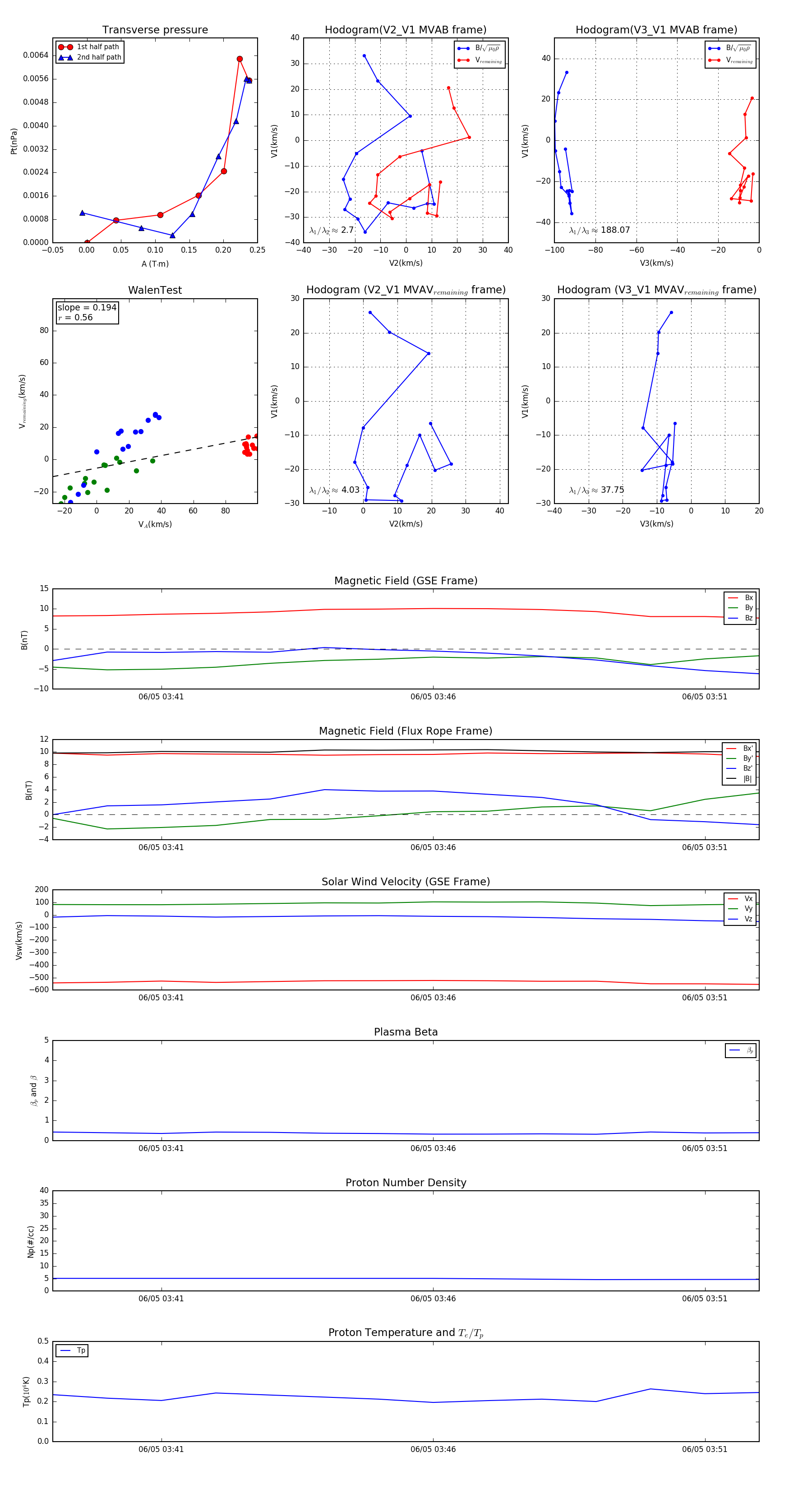
Flux Rope in 2005

Flux Rope Event 2005-06-05 03:39 ~ 2005-06-05 03:52 (14 minutes)


plot