HOME   LIST
‹–   –›

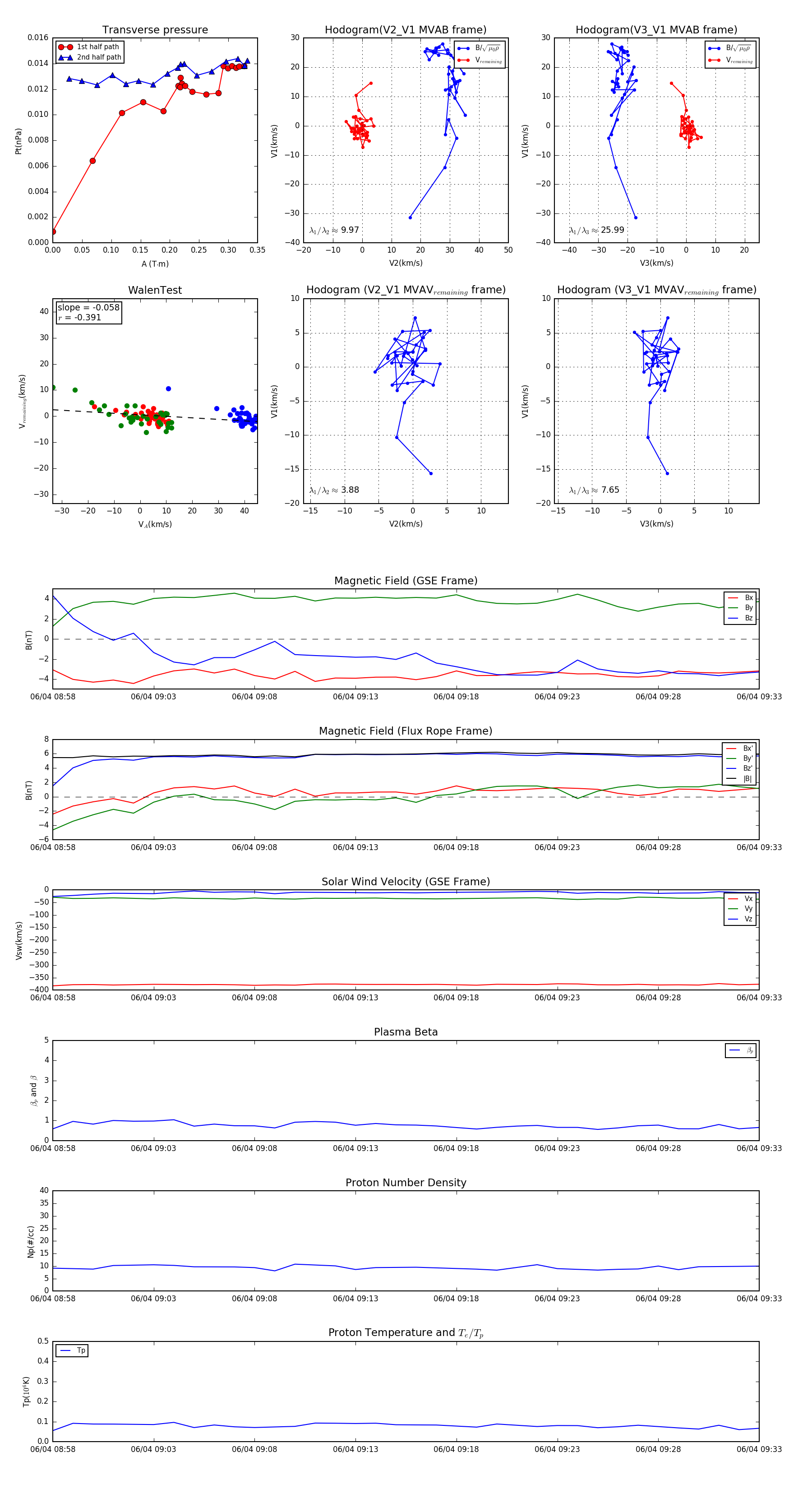
Flux Rope in 2005

Flux Rope Event 2005-06-04 08:58 ~ 2005-06-04 09:33 (36 minutes)


plot