HOME   LIST
‹–   –›

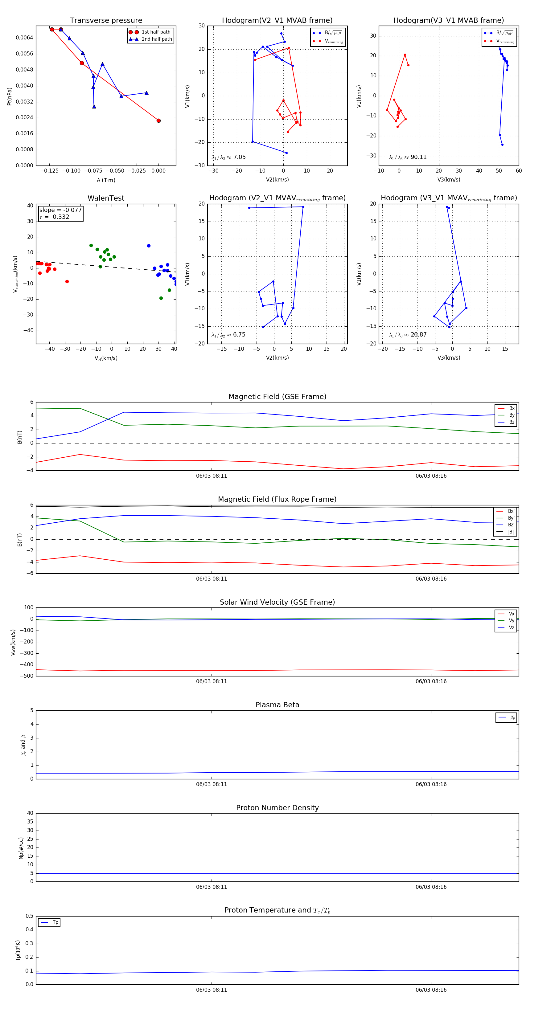
Flux Rope in 2005

Flux Rope Event 2005-06-03 08:07 ~ 2005-06-03 08:18 (12 minutes)


plot