HOME   LIST
‹–   –›

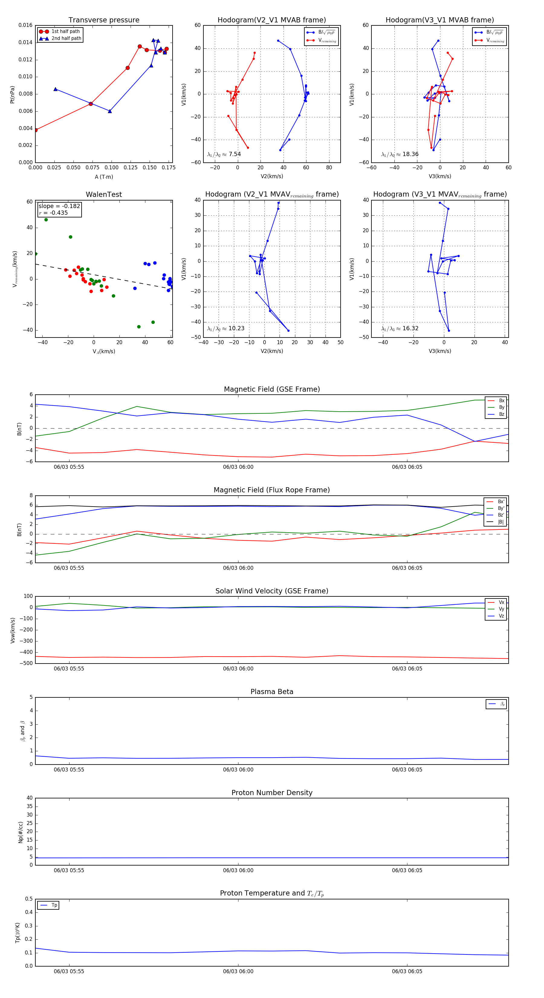
Flux Rope in 2005

Flux Rope Event 2005-06-03 05:54 ~ 2005-06-03 06:08 (15 minutes)


plot