HOME   LIST
‹–   –›

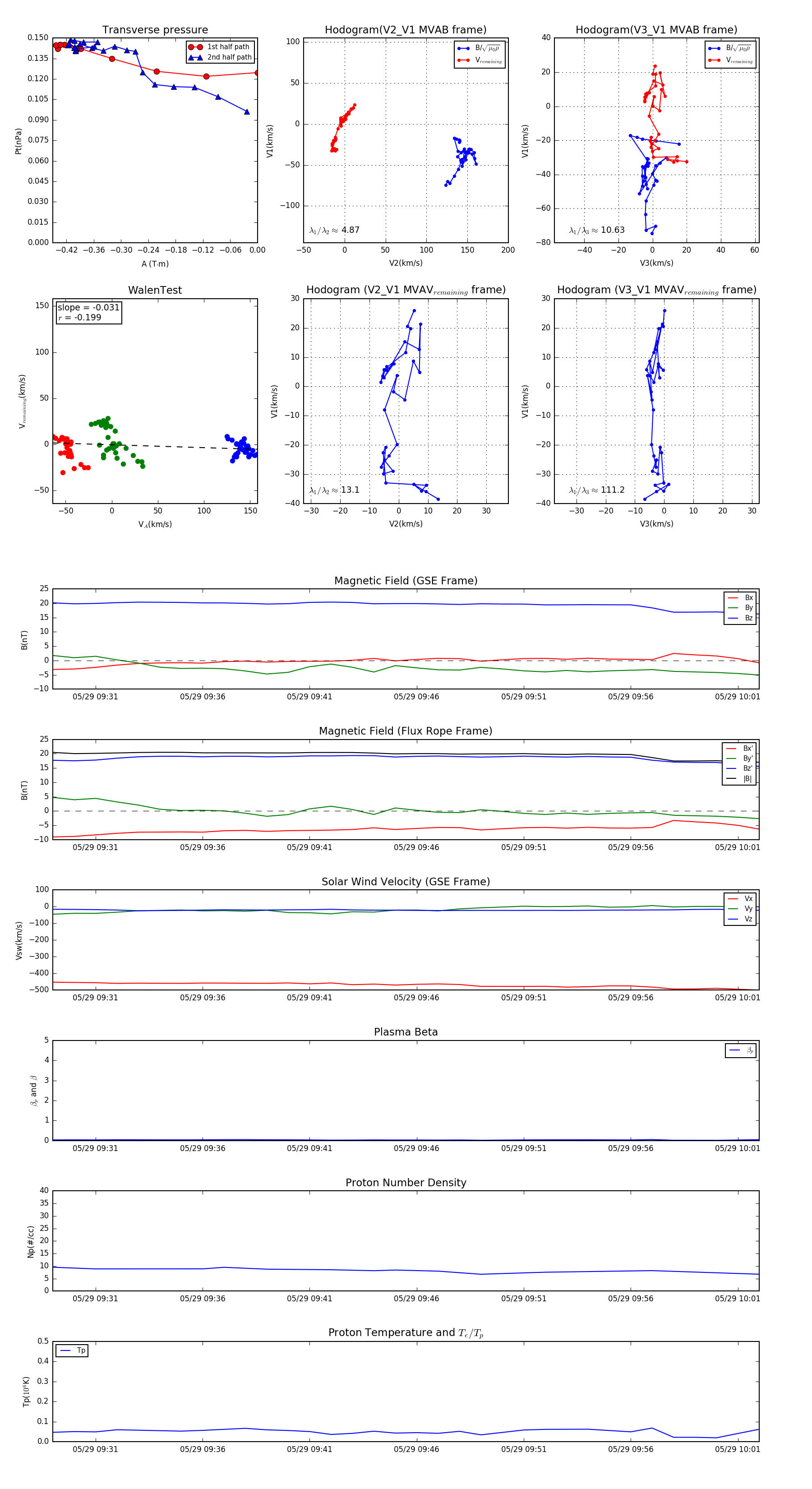
Flux Rope in 2005

Flux Rope Event 2005-05-29 09:29 ~ 2005-05-29 10:02 (34 minutes)


plot