HOME   LIST
‹–   –›

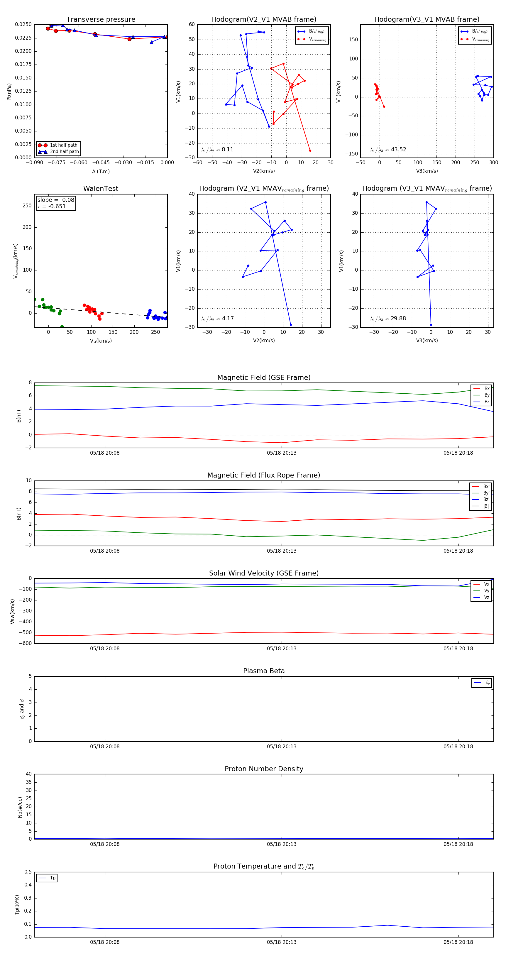
Flux Rope in 2005

Flux Rope Event 2005-05-18 20:06 ~ 2005-05-18 20:19 (14 minutes)


plot