HOME   LIST
‹–   –›

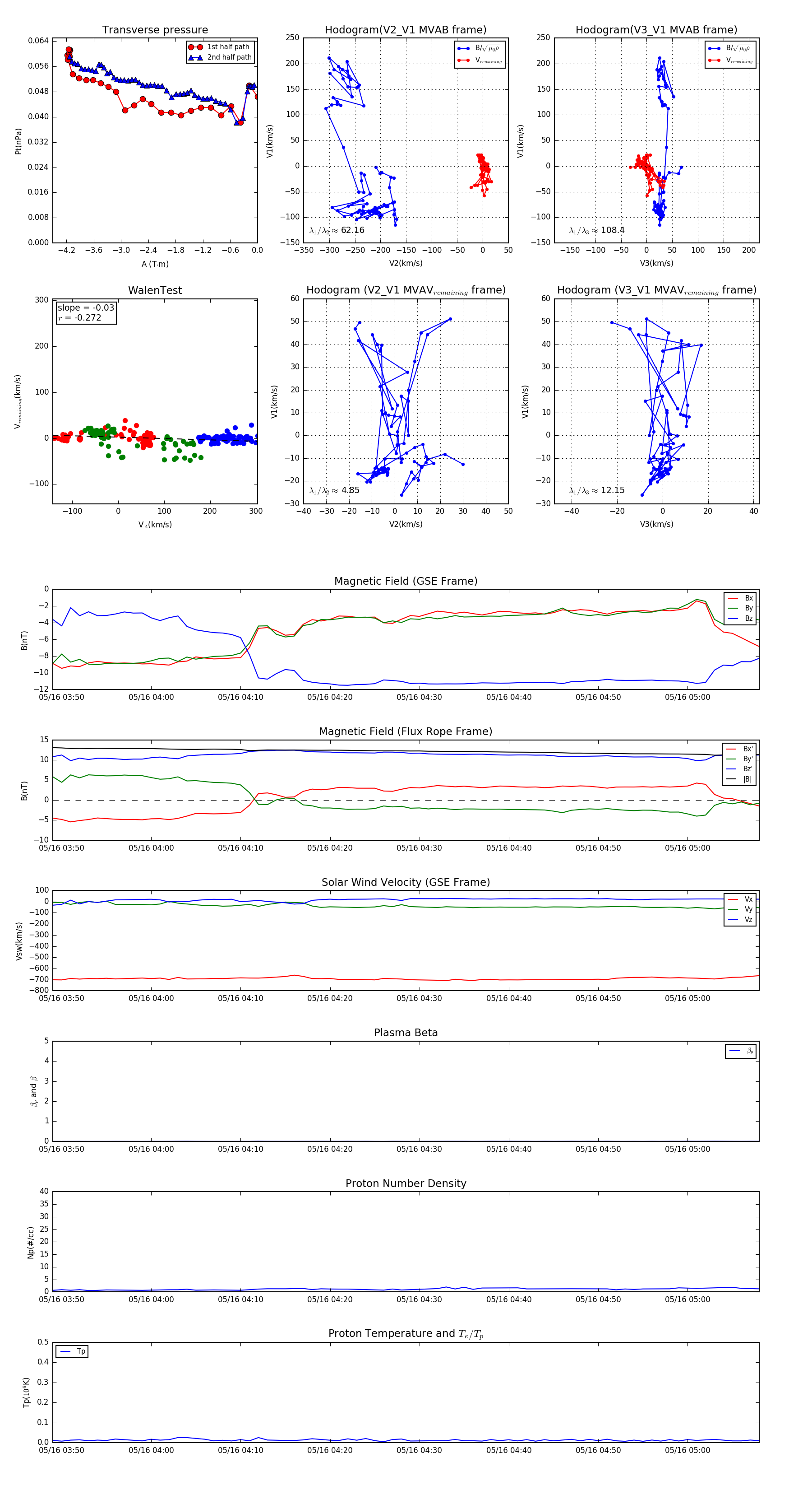
Flux Rope in 2005

Flux Rope Event 2005-05-16 03:49 ~ 2005-05-16 05:08 (80 minutes)


plot