HOME   LIST
‹–   –›

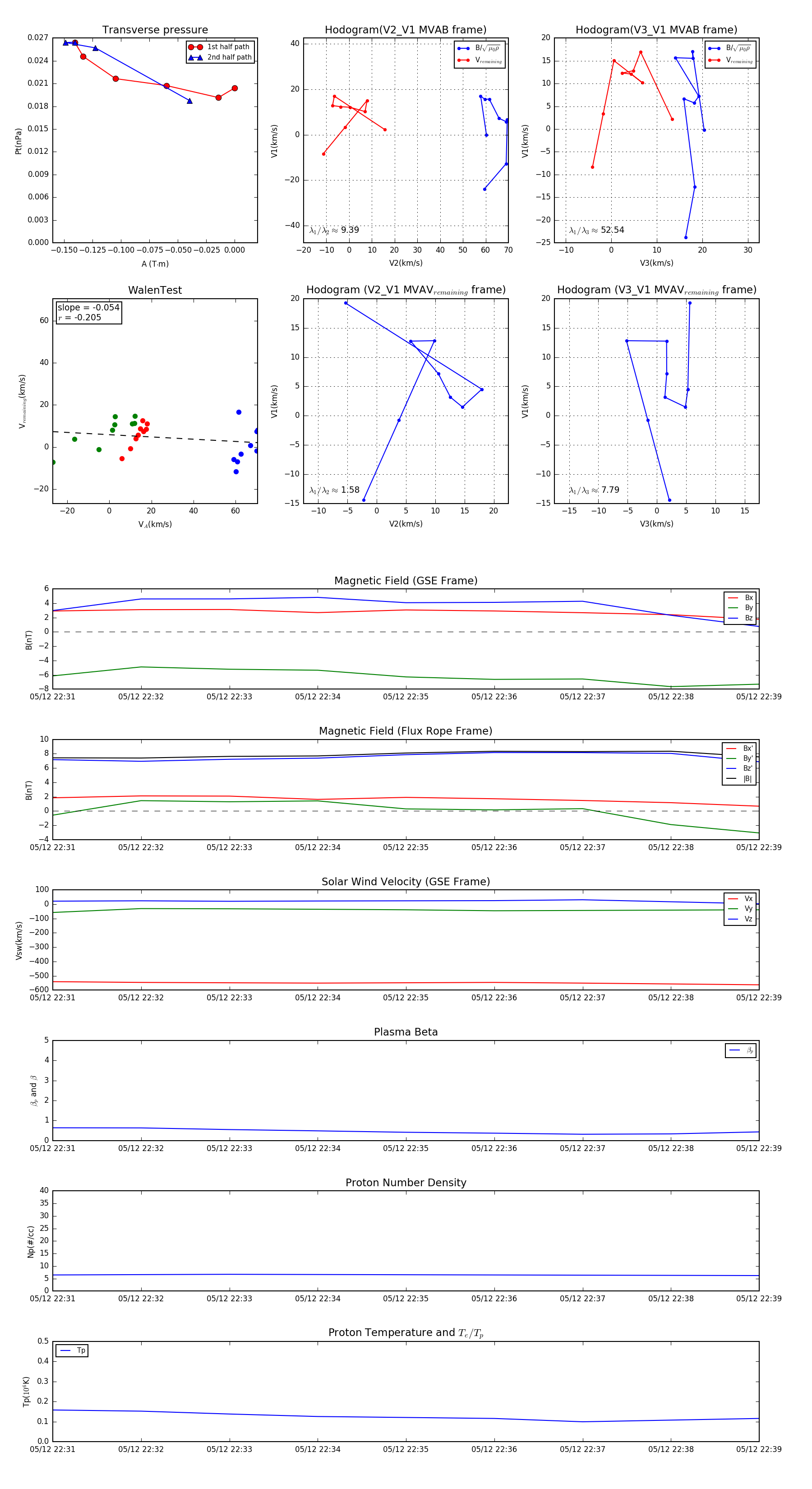
Flux Rope in 2005

Flux Rope Event 2005-05-12 22:31 ~ 2005-05-12 22:39 (9 minutes)


plot