HOME   LIST
‹–   –›

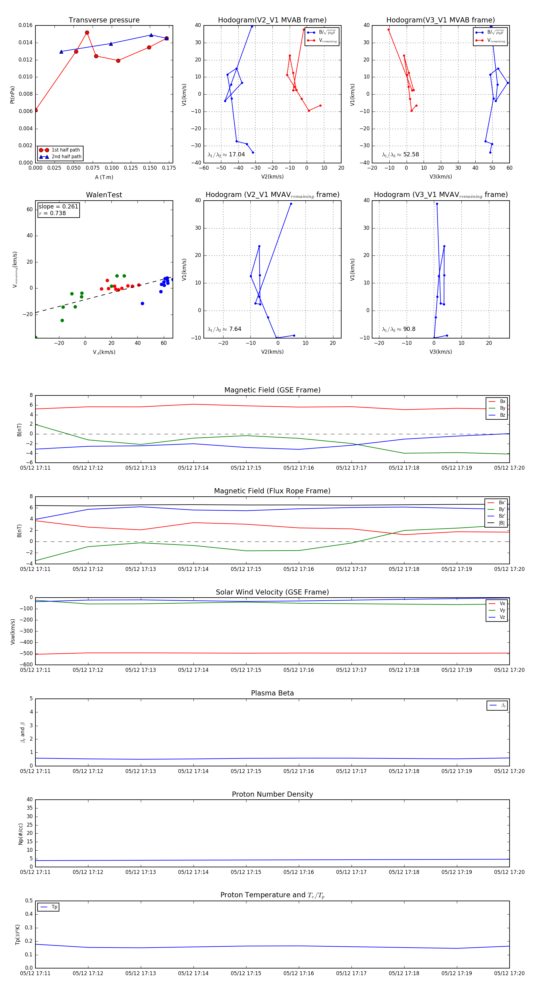
Flux Rope in 2005

Flux Rope Event 2005-05-12 17:11 ~ 2005-05-12 17:20 (10 minutes)


plot