HOME   LIST
‹–   –›

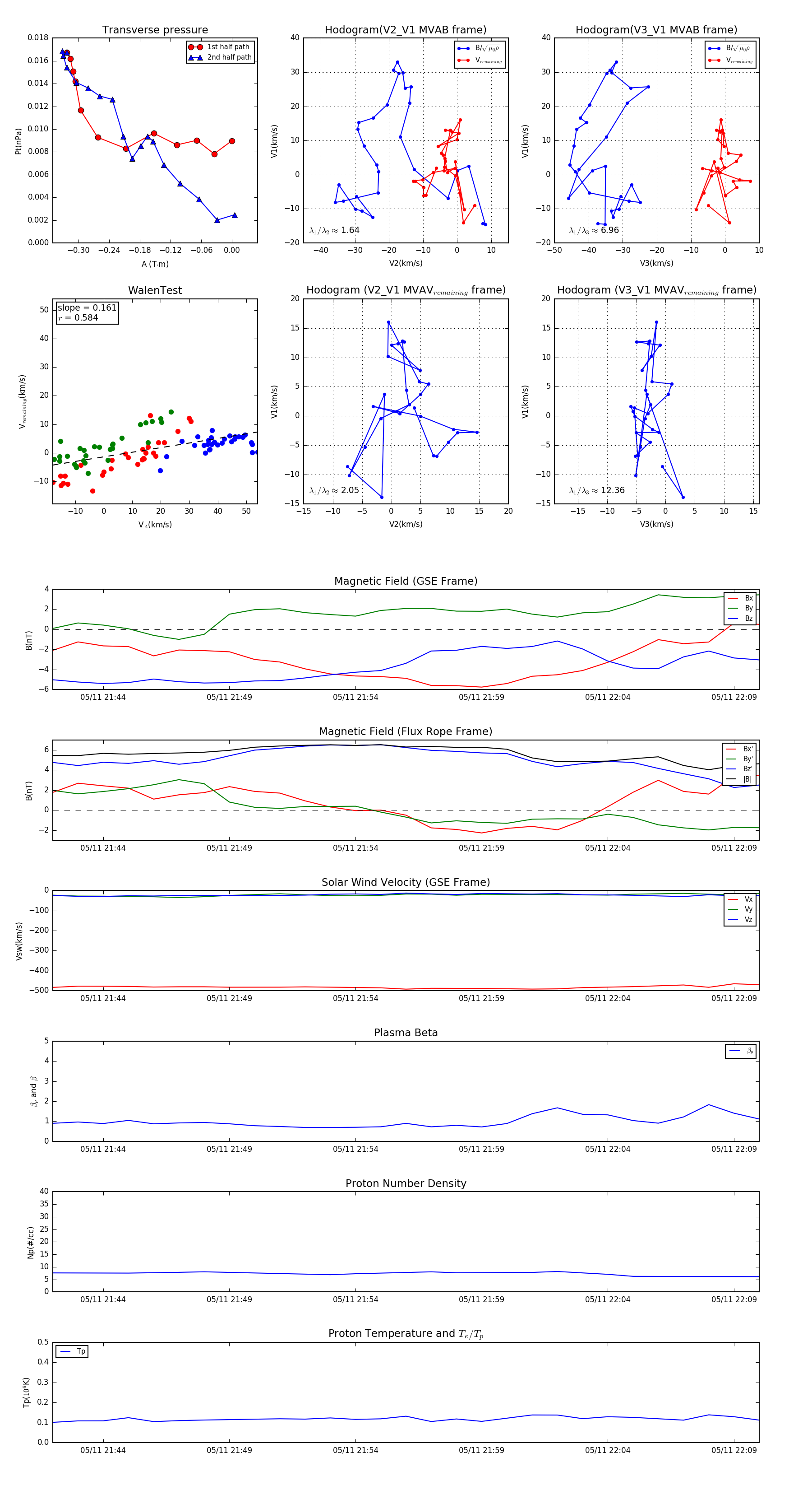
Flux Rope in 2005

Flux Rope Event 2005-05-11 21:42 ~ 2005-05-11 22:10 (29 minutes)


plot