HOME   LIST
‹–   –›

Flux Rope in 2005

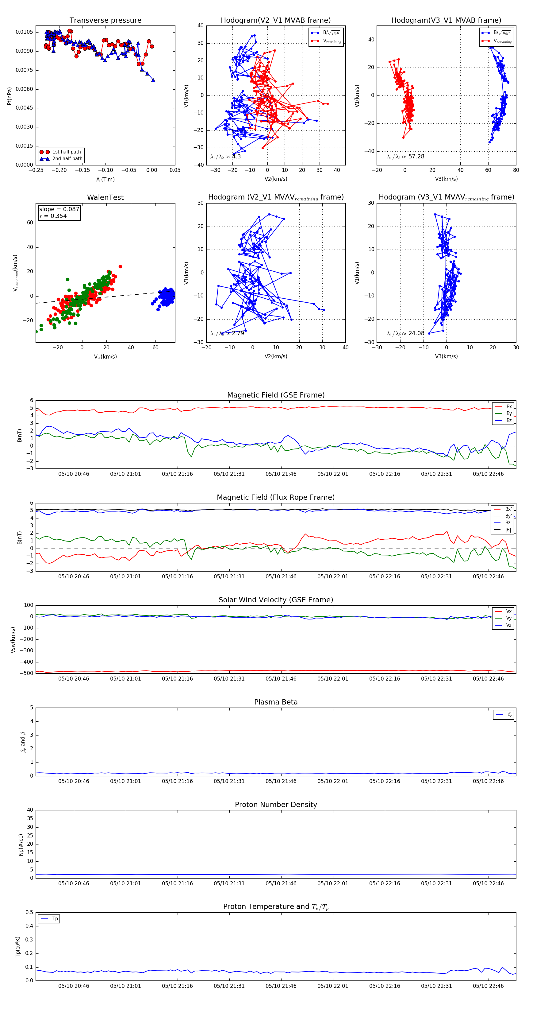
Flux Rope Event 2005-05-10 20:35 ~ 2005-05-10 22:54 (140 minutes)


plot