HOME   LIST
‹–   –›

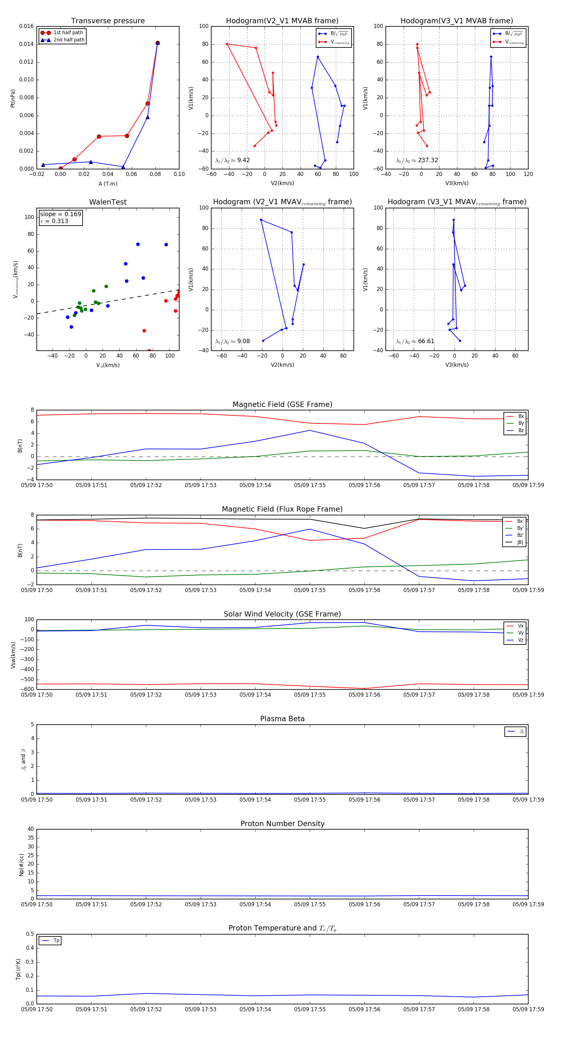
Flux Rope in 2005

Flux Rope Event 2005-05-09 17:50 ~ 2005-05-09 17:59 (10 minutes)


plot